ITIL 4《驱动利益相关者价值》DSV
申明:
本系列ITIL 4中文版本由长河领导的ITIL先锋论坛专家委员会组织翻译,
国内众多从事ITIL理论推广及落地实践的专家们参与。需要下载最新翻译版本
请关注微信公众号:ITILXF,也可访问ITIL4中文知识库网站:itil4hub.cn。
请注意,ITIL先锋论坛专家团队仅仅只是进行了这些著作的语种转换工作,我们并不拥有包括原著以及中文发行文件的任何版权,所有版权均为AXELOS持有,读者在使用这些文件(含本中文翻译版本)时需完全遵守AXELOS 和 TSO所申明的所有版权要求。
本文档中文发布版由 陈睿智 荣誉出品
翻译作者:陈睿智、纪晓东、张志华、崔勇、程宏杰
总审:长河
前言
在IT行业开发的新阶段,AXELOS很高兴介绍ITIL 4,这是IT 最佳实践发展的最新一步。通过在我们的体验的基础上,将新颖和前瞻性的思想推向市场,ITIL 4为您的业务配备了应对行业当前面临的挑战的能力。
ITIL 4将继续采用ITIL作为有关IT和服务管理的全球最广泛使用的指南。它通过将现代和新兴实践与已建立的和公认的知识相结合,确保与现有工作方式(在服务管理已经成功的地方)保持连续性。怎么样。ITIL 4还提供了有关这些新方法的指南,以帮助个人和组织看到他们的利益,并以充满信心,专注和最小的干扰来使用它们。
ITIL 4的整体方法在组织和行业中提高了服务管理的形象,使其成为更具战略意义的背景。它的重点是从需求到价值的端到端生产和服务管理。
ITIL 4是大量全球研究的结果,并且开发跨IT和服务管理行业开展了工作。这项工作涉及活跃的从业人员,培训人员,顾问,供应商,技术人员和业务客户。架构师团队已与ITIL的广泛利益相关者和用户合作,以确保内容满足连续性,新,灵活性和价值的现代要求。
ITIL培训为个人提供了一种结构化的方法,以发展他们在当前和未来工作场所中的能力。随附的指南还帮助组织利用新技术和即将来临的技术,成功进行数字化转型,并根据自身和客户的需要创建价值。
ITIL®4:驱动利益相关者价值涵盖了服务提供者及其客户,用户,供应商和合作伙伴之间的所有类型的参与和交互。它探讨了组织为了驱动利益相关者价值可以采取的各种步骤,包括(但不限于)促进各种类型的关系,了解市场和利益相关者以及捕获和实现价值。该指南还涉及通过启用IT的服务将需求转换为价值,为读者提供增加利益干系人满意度的必要工具(这是在当前竞争环境下业务取得成功的必要条件)。它可以在所有类型的组织中采用和改编,从而有助于在适当的水平上建立,维护和开发有效的服务关系。
欢迎使用新一代IT 最佳实践!

马克·巴沙姆
AXELOS全球最佳实践首席执行官
序言
欢迎!本指南将通过服务为您带来共同创造价值的惊人旅程,同时面向客户和服务提供者。该指南适用于每个人:井井有条的大型团体,家庭,背包客,旅行者,喜欢精心计划的旅程的旅行者以及寻求更自发和新兴的体验的旅行者。您可以一路与我们同行,也可以加入我们。
服务不是制造或生产的,而是两个或多个利益相关者之间的价值共创。服务体验由单独的接触点和服务在旅途中以及整个旅途中的交互作用形成。对于改进,利益干系人,满意度,每个接触点都应产生良好的体验,并且整个过程应达到或超过涉众的期望。
本指南的目的是通过将机会和需求转换为价值,为所有相关利益相关者提供优化,服务旅程的价值。换句话说,到驱动利益相关者价值。所有利益相关者通过以下方式为服务价值的创建做出了贡献:
- 探索价值主张
- 建立关系
- 保持参与通道处于打开状态
- 成型需求
- 设计服务产品
- 与期望保持一致并达成一致
- 共同创造服务经验
- 实现价值。
ITIL®4:驱动利益相关者价值提供了有关如何契动参与其中并为其中的每个活动做出贡献的建议。它讨论了服务旅程的主要垫脚石,并向您展示了如何使旅程对服务消费者,服务提供者和所有其他利益相关者有价值。
对于客户和服务提供者,采用服务意识是一个好的开始。因此,在进行服务旅程时,请在旅程的每个阶段考虑以下“五个Ss”:
- 微笑,服务和支持。
- 首先寻求了解-然后被理解。
- 抓住“关键时刻” 。
- 为意外节省时间。
 当您犯错时,对不起(太多而不是太少)。我们现在可以登机了。一路平安! 当您犯错时,对不起(太多而不是太少)。我们现在可以登机了。一路平安!

克里斯蒂安·费尔德贝克·尼森
iTIL®4:驱动利益相关者价值的主编
关于ITIL 4出版物
ITIL®4:驱动利益相关者价值提供有关在适当级别建立,维护和开发有效服务关系的指南。它领导组织以服务提供者和消费者的角色进行服务之旅,支持有效的交互和沟通。它是四个ITIL 4出版物之一,其中构建就ITIL Foundation中引入的概念进行了介绍。这些出版物各自专注于服务管理的不同方面。
ITIL®4:创建、交付和支持解决了生产和服务管理在文化和团队管理方面的问题;概述了支持服务管理的工具和技术;并演示了如何将管理实践集成到端到端价值流中。
ITIL®4:指导、计划和改进有助于使生产和服务管理符合现代业务的要求;推动成功的组织转型;并将持续改进嵌入每个级别的组织的行为中。
ITIL®4:高速IT解决了数字化转型的细节,并帮助组织朝着业务和技术的融合发展,或建立新的数字化组织。
ITIL 管理实践指南支持ITIL 4出版物,其中包含实用的动手指南,该指南可以在所有ITIL 4出版物的背景中使用。与ITIL®4特别相关的实践:驱动利益相关者价值包括业务分析,组合管理,关系管理,服务目录管理,服务台,服务级别管理,服务请求管理和供应商管理。实践指南可在以下网站在线访问www.axelos.com/ my-axelos/my-itil
关于ITIL的故事
本出版物中提供的指南可被采用并适用于所有类型的组织和服务。为了展示如何将ITIL的概念实际应用到组织的活动中,ITIL®4:驱动利益相关者价值沿用了一家虚构的公司在ITIL旅程中的成果。
艾克苏汽车租赁公司正在进行改造,以使其服务现代化,改进对其客户,满意度和保留级别进行现代化,并正在使用ITIL进行此操作。在本文的每一章中,艾克苏的员工都将描述公司如何改进其服务,并说明他们如何使用ITIL 最佳实践来做到这一点。
ITIL故事情节部分出现在整个文本中,并由不同的边框分隔。
到目前为止的故事
艾克苏租车正在进行数字化转型。
艾克苏的总部位于西雅图,在欧洲,美国和亚太地区设有分支机构。在进行转型之前,艾克苏面临业务的低迷和客户满意度的减少。它失去了客户,颠覆性企业通过在线平台和移动应用程序提供创新服务,包括汽车共享和无人驾驶汽车。
因此,艾克苏雇用了一位新的首席信息官Henri,他被选为他的体验进行大规模IT转型,使诸如设计思维,DevOps和Agile之类的方法与诸如ITIL,ISO,COBIT和IT4IT之类的管理框架保持平衡。他了解在现代业务中拥抱IT和数字化创新的重要性。他的任务是增加客户满意度,吸引和留住客户以及改善公司的底线。
Henri优先考虑艾克苏的数字化转型,并使用ITIL作为最佳实践的基础资源,在此基础上,其他方法也可以使用构建。这使他知道需要业务的变更成为可能。ITIL的采用和改编有助于Henri为艾克苏及其客户提供共同创造价值的高质量服务。他研究了艾克苏服务管理四维模型,采用服务价值链以及在其服务的持续改进中利用七个ITIL 指导原则的方式。
在Henri的指导下,引入了新服务,例如高级驾驶员辅助系统和对车辆的生物识别访问。这些新服务已被艾克苏的客户广泛采用。结果,该公司获得了声誉,用于快速,可靠的服务。客户忠诚度有所改进,重复预订增加了。还引入了艾克苏绿色改进点计划,以帮助艾克苏实现其愿景成为环境友好的组织。公司的许多环保目标已经实现,并且正在制定新的发展计划。确保艾克苏车队一半使用可持续发电的项目正在取得进展。
经过一段时间的强劲增长后,艾克苏正在试验新的服务模型,以应对不断变化的业务气候。艾克苏在世界各地都在寻找解决方案,以应对其面临的新挑战。如果新的服务模式成功,则可以在艾克苏的全球分支机构中进行部署。
认识艾克苏员工
以下是艾克苏汽车租赁的三名主要员工:
 Henri是艾克苏汽车租赁的新CIO。他是业务的成功执行官,准备动摇一切。他相信IT和服务管理的集成方法。
Henri是艾克苏汽车租赁的新CIO。他是业务的成功执行官,准备动摇一切。他相信IT和服务管理的集成方法。
 Radhika是艾克苏汽车租赁IT 业务的分析师,她的工作是了解艾克苏汽车租赁人员和客户的用户要求。她充满好奇心和活力,努力与所有内部和外部客户保持积极的关系。Radhika主要从事发现和规划活动,而不是IT运维。她提出了很多问题,并且擅长发现模式和趋势。
Radhika是艾克苏汽车租赁IT 业务的分析师,她的工作是了解艾克苏汽车租赁人员和客户的用户要求。她充满好奇心和活力,努力与所有内部和外部客户保持积极的关系。Radhika主要从事发现和规划活动,而不是IT运维。她提出了很多问题,并且擅长发现模式和趋势。
 Solmaz是艾克苏的业务转换经理。她对现有和潜在客户的客户满意度充满热情,并致力于提供适当的服务来满足他们的需求。为了补充她的角色,她还专注于以人为中心的设计,它基于人们如何,需要和想要执行任务来做出设计决策,而不是期望用户根据生产调整和适应他们的行为。Solmaz热情,合作且友善。
Solmaz是艾克苏的业务转换经理。她对现有和潜在客户的客户满意度充满热情,并致力于提供适当的服务来满足他们的需求。为了补充她的角色,她还专注于以人为中心的设计,它基于人们如何,需要和想要执行任务来做出设计决策,而不是期望用户根据生产调整和适应他们的行为。Solmaz热情,合作且友善。 
ITILFoundation回顾
本节简要回顾了ITIL®Foundation:ITIL 4 Edition中引入的概念。
ITIL 4框架的关键组件是ITIL 服务价值系统(SVS)和四维模型。
ITIL 服务价值系统
ITIL SVS表示组织的各种组件和活动如何协同工作以通过支持IT的服务促进价值的创建。图片0.1中显示了ITIL SVS的结构。
ITIL SVS的核心组件是:
- ITIL 服务价值链
- ITIL实践
- ITIL 指导原则
- 治理
- 持续改进

ITIL 服务价值链
SVS的核心元素是服务价值链,它是一个运营模式,它概述了响应需求并通过创建和管理产品和服务来促进价值实现所需的关键活动。服务价值链显示在图片0.2中。
ITIL 服务价值链包含六个价值链活动,这些活动导致产品和服务的创建,进而导致价值的创建。这些活动是:
- 计划
- 改进
- 契动
- 设计和转换
- 获取或构建
- 交付和支持

ITIL实践
实践是用于执行工作或完成目的的组织资源集。ITIL SVS包括14个通用管理实践、17个服务管理实践和三个技术管理实践。这些在表0.1中概述。
表0.1 ITIL 管理实践
| 通用管理实践 | 服务管理实践 | 技术管理实践 | 
| 架构管理 | 可用性管理 | 部署管理 | 
| 持续改进 | 业务分析 | 基础设施和平台管理 | 
| 信息安全管理 | 容量和性能管理 | 软件开发和管理 | 
| 知识管理 | 变更支持 | |
| 测量和报告 | 事件管理 | |
| 组织变革管理 | IT资产管理 | |
| 组合管理 | 监控和事态管理 | |
| 项目管理 | 问题管理 | |
| 关系管理 | 发布管理 | |
| 风险管理 | 服务目录管理 | |
| 服务财务管理 | 服务配置管理 | |
| 战略管理 | 服务连续性管理 | |
| 供应商管理 | 服务设计 | |
| 劳动力和人才管理 | 服务台 | |
| 
 | 服务级别管理 | |
| 服务请求管理 | ||
| 服务验证和测试 | 
ITIL 指导原则
ITIL 指导原则是可以在任何情况下指导组织的建议,无论其目标,策略,工作类型或管理结构如何变化。
七个ITIL 指导原则是:
- 聚焦价值 组织执行需求以便将涉众直接或间接映射到价值的所有操作。
- 从你所处的地方开始 不要从头开始,不要在不考虑已经可以利用的新内容的情况下开始使用构建。
- 基于反馈迭代推进 不要尝试立即做所有事情。
- 协作和提升可视化程度 跨边界协同工作将产生更大的认同成果,更多的相关性达成目标,并增加长期成功的可能性。
- 通盘思考和工作 没有单独的服务或用于提供服务的元件。
- 保持简单实用 如果流程,服务,性能或指标无法提供价值或生产有用的成果,则将其消除。
- 优化和自动化 应该充分利用所有类型的资源,尤其是HR。
治理
治理是指挥和控制组织的手段。角色和治理在ITIL SVS中的位置将根据在组织中使用SVS的方式而有所不同。
持续改进
持续改进是在各个级别执行的定期组织实现价值,以确保组织的性能持续满足涉众的期望。ITIL 4通过图片0.3中概述的ITIL 持续改进模型支持持续改进。

四维模型
为了支持整体方法到服务管理,ITIL定义了四个维度,这对于以产品和服务的形式为客户和其他利益相关者有效,高效地简化价值至关重要。四个维度(在图片0.4中显示)是:
- 组织和人员
- 信息和技术
- 合作伙伴和供应商
- 价值流和流程
四个维度代表了与整个SVS相关的观点,包括整个服务价值链和所有ITIL实践。四个维度受一些外部因素的约束或影响,这些因素通常超出SVS的控制。

1.介绍
ITIL®4:驱动利益相关者价值旨在通过服务价值共创的原则和实践去指导利益相关者,无论他们是客户还是服务提供者。
每个人都为价值共创做出了贡献,包括来自大型和小型组织的员工,合同工和客户。重要的是要记住,该指南不是规定性的:并非所有内容都适用于所有人。相反,它提供了一个采用和适应每种情况的框架。
本指南是为从事服务关系的个人和组织(包括产品和服务提供,消费和关系管理)编写的。这些是参与组织客户旅程或参与其中的人员和组织。目标受众包括但不限于:
- 关系经理
- 客户体验(CX)经理
- 客户经理
- 服务交付经理
- 服务台经理
- 服务级别经理
- 企业架构师
- 服务和解决方案架构师
- 业务分析师
- 生产所有者和数字化产品经理
- 市场经理
- 项目经理
- 投资组合经理
- 供应商关系经理
- 供应商经理
- 合同经理
- 客户体验/ 用户体验(UX)设计人员。
本指南假定读者熟悉ITIL Foundation,其中介绍了ITIL 4的基本服务管理概念
1.1契动的重要性
契动对于优化服务价值至关重要。这是因为服务价值始终是用户,客户,赞助商,服务提供者以及任何参与服务的相关方共同创造。
为了驱动利益相关者价值,所有利益相关者必须为服务价值的共同创造做出贡献。本出版物将会讨论客户旅程的主要步骤,并提供如何共同创造最有价值的旅程的指导。客户旅程可以分为七个步骤,如表1.1所示。
表1.1 客户旅程的步骤
| 探索:了解市场和利益相关者 | 客户旅程通常在服务提供者和服务消费者建立关系之前开始。双方都可以探索他们自己的需求和市场机会,来确定可能对实现他们各自需求有所贡献的合作伙伴。此探索可能包括运营的背景,战略目标和组织能力等方面。 | 
| 契动:培养关系 | 通过服务实现共同创造价值的重要前提是服务提供者,服务消费者和其他利益相关者之间的运作正常的关系。良好的关系是协作关系或合作关系的先决条件。 | 
| 供应:提炼需求和服务供应 | 为了确定双方是否可以从相互的服务关系中受益,服务消费者和服务提供者应该创建商业案例,以及明确表达,提炼和匹配他们在要求和服务供应上的供需。当明确表达和理解服务消费者的需求时,才能设计产品和服务。 | 
| 协议:达成一致期望并协定服务 | 至关重要的是,在投资之前,必须达成期望,规划价值共创,跟踪,并协定服务范围和质量。 | 
| 引入:开启或结束旅程 | 无论双方是否达成协议,他们都必须经历涉及双方资源的整合或者分割的转变。 | 
| 共同创造:提供和消费 | 服务消费者利用可访问的服务提供者资源,消费提供的货品,并与服务提供者一起基于达成的服务供应来共同创造价值。 | 
| 实现:捕获价值和改进 | 必须基于价值共创的规划去跟踪和驱动价值,改进工作必须持之以恒,从而增加服务价值。 | 
ITIL®4:驱动利益相关者价值提供了有关参与每个阶段并为之做出贡献的最佳实践指南,并且参与服务关系的任何人(包括服务提供,服务消费和关系管理)都可以使用它。
1.2关键原则
1.2.1利益相关者
服务消费者和服务提供者并不是参与客户旅程的唯一人员。有很多利益相关者,他们做出了贡献,从中收益或者影响了这个旅程。这些利益相关者可能包括所有者,服务提供者雇员,第三方供应商,竞争对手,监管机构,工会,行业组织,社区和社会等。
服务必须为所有相关的利益相关者创建价值。因此,最重要的是识别所有关键利益相关者,理解和管理与他们的影响力和兴趣水平。
理解每个利益相关者如何影响或可能受旅程影响的一种方法是将利益相关者映射到矩阵中,根据其影响和兴趣级别进行分类,图片1.1显示了利益相关者分析和映射的示例。

图片1.1利益相关者地图
可以根据他们相结合的影响力和兴趣去管理利益相关者。并可以通过恰当水平的沟通来维持利益相关者的满意,知情和密切关注。然而,利益相关者和他们的影响力和兴趣可能在旅程中变化。例如,随着时间的推移,服务提供者可能尝试培育利益相关者的兴趣和影响力。这意味着利益相关者地图应该随着旅程的进展而定期重新修订。
1.2.2 服务消费者
在ITIL 4中,服务消费者是一个消费某项服务的组织。在实践中,服务消费至少涉及三个特定的角色,这些角色显示在图片1.2中,他们包括:
- 定义了服务要求并对服务消费成果负责的客户
- 使用服务的用户
- 为服务消费授权预算的赞助者
这些角色可以由一个或多个人员或团队来完成,通常取决于消费者组织的类型和大小。在角色分开的组织中,沟通和协调至关重要。为了在服务提供者和服务消费者之间培育有效的服务关系,有必要投入资源来协调双方。

图片1.2服务消费者的三个角色
1.2.3 服务关系
在服务关系中,组织将采用服务提供者或服务消费者的角色。这两个角色不是专有的:组织通常在任何给定时间提供和消费许多服务。服务消费者可以使用其资源来创建自己的产品,以解决另一个目标消费者群体的需求,从而成为服务提供者。这样,可能会出现关系链或关系网络,如图片1.3中所示。
表1.2中显示了三种基本的服务关系类型。基于组织定义的战略,可以显示一种对关系的偏好。

图片1.3 服务关系模型
表1.2三种基本服务关系类型
         
                                                                                                                                                                                                                                      

| 基本关系 | 合作关系 | 伙伴关系 | |
| 典型的聚焦点 | 支持和效率 | 改进和效果 | 创新和成长 | 
| 典型的涉及组织级别的关系 | 运营上的 | 运营和战术上的 | 运营的,战术和战略上的 | 
| 典型的关系成熟度级别 | 应对式,订单接受者 | 服务提供者,受信任的顾问 | 战略合作伙伴 | 
| 典型的服务类别 | 商业现货服务,开箱即用服务,高度标准化的商品服务或货品的货源 | 服务不得不配置或定制化来满足服务消费者的需求 | 具有独特价值主张的定制或定制服务 | 
| 典型的协定类别 | 标准合同,服务级别协议以及主要针对大众市场的基于体验的协议 | 高级的服务级别协议,基于体验的协议或结果导向的协议 | 定制合同,结果导向的协议或没有协议 | 
| 举例 | 正如服务提供者预期,服务消费者清晰表达他们的期望值。例子可以在提供给广大的个人外部服务消费者的标准化服务找到。这就是移动运营商和运输公司如何运作。 | 取决于服务提供者和服务消费者的关系,服务提供者可能很难完全了解服务消费者想实现的成果。在某些情况下,他们会一起工作去定义渴望的成果。举例,内部IT和HR部门的关系经理可能和客户谈话和讨论他们的需求和期望。 | 基于服务供应和产品的服务是依照客户规定要求去规划和创建。在敏捷产品开发那里,服务消费者和服务提供者在共享团队中共同创建产品。 | 
1.2.4 客户旅程
客户旅程是服务消费者和服务提供者之间关于接触点和交互的整体感知。
表1.3概述了从用户角度解决事件的客户旅程示例。
| 
 定义:客户旅程 服务客户通过接触点和服务交互与一个或多个服务提供者和/或其产品一起拥有的完整的端到端体验。 | 
表1.3用于解决事件的客户旅程的示例
| 角色 | 活动 | 客户旅程 | 
| 用户 | 用户检测到服务运营中的故障。 | 某个服务和/或者产品失灵。客户体验将受到特定情形,之前的事件等的影响。 | 
| 用户 服务台客服 | 用户联系服务台客服。服务台客服执行工单登记,将可用的数据添加到记录。服务台客服对工单进行初始优先级划分和分类,确认该工单与事件有关,接着把优先级和期望的解决事件告知用户。 | 用户联系服务台。基于服务台客服的态度和行为体验良好。 用户收到一条含有优先级和期望解决事件的信息。优先级和期望的解决事件可能比预期好或差。用户体验也会受到服务台的历史准确性影响。 | 
| 服务台客服 二线支持人员 | 服务台客服执行事件的初始分类,有助于确认事件影响,确定团队对于失效元件和/或服务的职责,以及把这个事件与过去和/或正在发生的事态,事件和问题想关联。在某些情况下,分类有助于展示针对这类事件之前定义的方案。 | 用户正在等待解决方法。 | 
| 二线支持人员 | 技术专家执行事件诊断和/或问题调查,问题诊断,问题解决方法开发和问题消除。 | 用户正在等待解决方法。 | 
| 服务台客服 用户 | 服务台客服告知用户解决方法。用户确认服务恢复。 | 服务台客服联系用户去沟通解决方法。体验是基于服务台客服的态度以及行为,还有解决方法的质量以及恢复时间是否符合或超出之前公布的恢复时间。 用户确认或拒绝解决方法。体验是由解决方法的有效性,多容易去验证以及服务台客服有多大帮助。 | 
| 用户 | 服务已经恢复。用户可以有效地工作。 | 用户继续使用服务和/或产品。体验是基于解决方法的可用性和强度。 | 
| 客户 | ||
| 用户 服务台经理 | 成功解决事件后,可能需要一系列的关闭规程,包括: 
 | 用户收到满意度调查。此外,用户可能收到一条关于事件已经关闭的信息。体验是由沟通的语气和综合性来形成。 | 

图片1.4 价值流与客户旅程之间的关系
图片1.4中显示了价值流和客户行程之间的关系,其特征如下:
- 客户旅程始终依赖于每个参与方中的至少一个价值流。
- 一个价值流通常支持多个客户旅程。
- 一个客户旅程可能跨越来自不同服务提供程序的一个以上服务提供者价值流或价值流。
- 客户旅程仅包含可视化线的一部分价值流活动。
- 由于组织的价值流对其他方不可见,因此某些价值流将不是客户旅程的直接部分。
客户旅程很少遵循预定义的路径。有时,旅程进行是从一个接触点到下一个接触点,但是最常见的旅程是从一个接触点到另一个接触点然后返回。旅程也可能从期望路径的中途开始,然后靠近期望的起点。
客户和用户旅程是客户和用户体验(CX和UX)的重要来源。然而,体验也会受到环境因素的的影响,包括数字化环境以及消费者可能与服务提供者的品牌的交互和接触。这包括来自于服务提供者有用意的交流,还有消费者在日常生活中与品牌的交流和交互。
图片1.5说明了客户和用户体验的三个方面。

图片1.5 客户和用户体验的三个方面
| 
 定义: 客户体验是客户所感知到服务的功能性以及与服务提供者情感交互的总和, 用户体验是客户所感知到服务的功能性以及与服务提供者情感交互的总和。 | 
1.2.5 可视化
在客户旅程期间,有一条可视线,超出界限客户无法看到服务提供者的活动。类似地,也有一条可视线,超出界限服务提供者无法看到客户的活动。这适用于内部和外部客户以及服务提供者。
| 
 定义:可视化范围 服务提供者和服务消费者都可以看到服务关系中的活动和资源 
 | 
可视化范围是形成服务体验的地方。它包括接触点,服务交互以及服务关系中超过一个利益相关者可以看到的部分产品和环境。各方需要清楚了解旅程的各个步骤,才能了解不可见元素是如何影响可视化范围,以及确保可视化范围内的一切得到妥善管理。
图片1.6说明了可视化范围。

图片1.6 可视化范围
范围的宽度取决于服务的性质,利益相关者的关系以及旅程的完整程度。举例,如果客户消费了简单的商品服务,例如在云中托管的一台标准服务器,可视化范围很可能相当狭窄。然而,如果客户和服务提供者签订了长期的合作关系,则可视化范围很可能增加,因为各方需要更深入地了解彼此的活动,以便于优化价值共创。
1.2.6 价值
客户旅程的最终目的是创建价值。无论是在步骤本身,旅程的另一个步骤中还是在不同的旅程中,每个步骤增加的利益相关者价值必须多于减少的价值。
贯穿本指南中,对旅程的每个步骤的描述都将从其目的的说明开始。表格将概述每个步骤如何与服务消费者和服务提供者的价值的三个方面相关联。价值永远不能仅由服务提供者独自创建。价值必须是利益相关者之间的一个联合流程价值共创。为了获得成功,服务提供者必须在整个客户旅程中与其他利益相关者积极互动。没有交互,就没有服务。这些交互称为服务交互,并在图片1.7中显示。

图片1.7 客户旅程和服务交互
服务价值是主观的。服务成果必须满足或超越主观利益相关者的期望和偏好,才能被认为有价值。这些成果取决于服务的性能,其中包括服务功用和服务功效。
输出是实现成果的有形和无形的交付物。例如,移动电话服务的输出可以包括电话号码,与其他人的对话,文本消息和活动日志记录。对于一个客户,所感知的成果可能与居住在国外的人们建立了更紧密的关系。对于另一个客户,相同的服务,由于成功的电话销售对话,可能导致收入增加。人们不仅仅是购买产品或服务,而是将其投入生活以取得进步。
当满足需求或利用机会的全部潜在服务价值未被实现时,就会发生价值泄漏。价值泄漏的某些原因是:
- 服务提供者和服务消费者之间的关系没有达成一致
- 错过了创建价值的机会,并且产品或服务无法完全满足客户的要求
- 服务的提供或使用是次优的
- 缺乏价值跟踪和实现。
成果需要资金,时间和资源。服务的总成本是利益相关者在服务交付和消费方面投入的资金,时间和资源的总和。图片1.8展示了服务价值的三个方面,其中感知到的成果与成本和风险是平衡的。

图片1.8 服务价值的三个方面
此外,成果可能会受到其他利益相关者施加的不确定性和要求的约束。因为服务是同时产生和消费的,意外事态可能没有告警就影响服务消费。并且成果通常在识别客户需求后的一段时间就可以实现,因此自服务关系成立以来,客户需求和条件可能已经发生了变化。因此,存在与服务消费和成果成就相关的风险。风险的级别取决于不确定性的数量(例如,威胁,利益相关者脆弱性的风险以及对利益相关者的影响)以及离遵从其它利益相关者施加的要求有多远,而这些利益相关者能影响渴望或预期的成果。
从不同的角度来看,根据定义,服务关系意味着共享成本和风险。服务消费者通常通过签订服务关系来降低特定成本和风险。最佳服务价值是成果,成本和风险之间的平衡,如图片1.9所示。

图片1.9考虑实现价值的成果,成本和风险
1.2.7 产品与服务
客户旅程,包括它的接触点和服务交互,是服务的集成部分。然而,服务与旅程不同,并不只是包含旅程。服务必须确定范围和定义,从而各方都了解并同意它的目标和界限。提供者以服务供应的形式展现他们的服务,服务供应描述了一种或多种旨在解决某个目标消费群体需求的服务。服务供应可能包括供应给消费者的货物,对资源的访问以及为解决消费者的需求而执行的服务动作。图片1.10显示了所有这些组件如何相互关联。
产品是服务提供者创建的一项动态配置资源。产品也可以作为其它产品或服务的资源。产品通常很复杂,并且对服务消费者也不是完全可见。在产品可视化范围内的部分并不总是代表整体。服务提供者定义了可视线,它是针对他们的目标消费者群体定制的。总而言之,服务隐含了以产品和实践的形式应用资源,以服务供应和服务互动的方式实现成果。一个简单的价值驱动框架可以解释服务流程的每一层是如何驱动上一层的价值。图片1.11价值驱动框架的示例。
服务性能驱动服务消费者性能:举例:共同创造成果和体验。服务消费者性能驱动消费者目标的实现,该目标实现了服务消费者的目的。

图片1.10服务,服务交互,服务产品,产品和资源之间如何关联

图片1.11 价值驱动框架示例

2.客户旅程
客户旅程不仅与服务消费者有关。服务提供者也必须识别、理解和掌握客户旅程。最成功的组织走得更远,它们努力将自己置于客户的位置,而自己体验端到端的旅程。
掌握客户旅程有助于通过价值共创使利益相关者价值最大化,重点放在结果和体验上。表2.1对此进行了进一步说明。
表2.1识别、理解和掌握客户旅程的目的
| 对于服务消费者 | 对于服务提供者 | |
| 促进成果和体验 | 从服务关系获得最佳的服务价值和体验 | 识别并支持特定的服务消费者行为和结果 | 
| 要了解服务消费者的需求和愿望,而不仅仅是客户的陈述 | 优化和改进产品,服务以及客户旅程,以实现将来的价值 | |
| 优化风险和合规性 | 为确保已识别并解决关键的服务消费者风险 | 重点关注与成本相关的支出最高的客户满意度问题和关键领域 | 
| 优化资源并最小化成本 | 与服务提供者一起在服务的生命周期期间提交和优化资源的使用 | 与服务消费者一起在服务生命周期期间提交和优化资源的使用 | 
| 关于费用公平透明 | 
ITIL故事:客户旅程
 Solmaz:作为艾克苏的业务转型经理,我将帮助Mariana创建她的汽车共享服务。我们将映射设计客户旅程,以确保我们与利益相关者共同创建价值,并构建一个对艾克苏、我们的用户、消费者和客户有利的服务。
Solmaz:作为艾克苏的业务转型经理,我将帮助Mariana创建她的汽车共享服务。我们将映射设计客户旅程,以确保我们与利益相关者共同创建价值,并构建一个对艾克苏、我们的用户、消费者和客户有利的服务。
 Mariana:我已经在研究学生和教职员工目前的出行方式,以及他们的体验,并作为我博士学位的一部分。我与使用拼车和搭便车的人进行了广泛的对话。我还作为客户尝试了汽车拼车。
Mariana:我已经在研究学生和教职员工目前的出行方式,以及他们的体验,并作为我博士学位的一部分。我与使用拼车和搭便车的人进行了广泛的对话。我还作为客户尝试了汽车拼车。
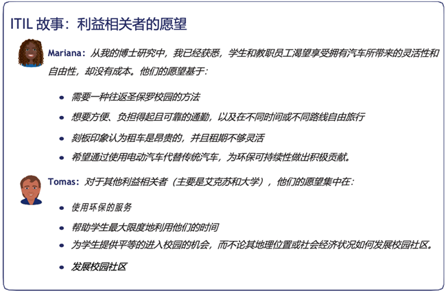
2.1 利益相关者的愿望
了解利益相关者价值非常重要,这需要探索职能、社交和情感维度,以解释利益相关者为何做出某些选择,以便了解利益相关者为何需要某些产品和服务。

当了解了驱动并定义了利益相关者体验愿望后,下一步就是通过定义用户画像、场景、旅程图和服务蓝图来识别、理解和掌握客户旅程的端到端体验。图片2.2展示了设计端到端的客户旅程和体验所涉及的阶段。

图片2.2 设计端到端的客户旅程和体验所涉及的阶段

2.2 接触点和服务交互
每个客户旅程都涉及服务提供者、服务消费者和其他利益相关者之间的多个接触点和服务交互。
| 
 定义 
 | 
服务交互包括:
- 货品的转让
- 提供获取资源的途径
- 与服务提供者资源的交互(例如笔记本电脑或物联网[IoT]设备)
- 服务联合行动。
接触点和服务的交互不一定相同。用户可以与服务提供者,资源(例如工作空间、电视广告或海报)接触,而无需与服务提供者进行交互。在另一种情况下,客户可以通过第三方与服务提供者一起进入交互,而无需与服务提供者直接接触。两种情况都是客户旅程的一部分,可能影响服务体验和成果。
客户旅程很少遵循接触点和服务交互之间的预定义路径。一些旅程可能遵循简单、定义明确且合乎逻辑的路径,但大多数旅程更为复杂,并从先前的环境和交接发展而来,或者遵循复杂的模式并一路动态地涌现。尽管如此,识别、理解和管理潜在的接触点和服务交互是了解消费者体验的关键。
可以通过列出服务消费者可能接触的服务提供者、及其产品或品牌的所有地点和时间来确定接触点和服务交互。但是,单个接触点可能表现良好,即使整体客户体验较差。客户会感受端到端的体验,而不是单个的接触点。因此,为了提升服务消费者满意度,每个接触点都必须带来良好的体验,并且整个客户旅程需要满足服务消费者的期望。
ITIL的故事:接触点和服务交互
 Mariana:与电子化校园汽车共享进行服务交互的示例包括客户进行预订、使用车辆旅行以及在车辆发生故障时获得道路援助。
Mariana:与电子化校园汽车共享进行服务交互的示例包括客户进行预订、使用车辆旅行以及在车辆发生故障时获得道路援助。
 Tomas:所有这些交互都代表与客户的接触点,但Mariana还必须意识到服务还有其他不涉及服务交互的接触点。例如,客户看到服务的广告。
Tomas:所有这些交互都代表与客户的接触点,但Mariana还必须意识到服务还有其他不涉及服务交互的接触点。例如,客户看到服务的广告。
 Mariana:艾克苏和电子化校园汽车共享直接提供道路援助,但从客户视角看它成为重要的交互是必要的。
Mariana:艾克苏和电子化校园汽车共享直接提供道路援助,但从客户视角看它成为重要的交互是必要的。
 Tomas:即使艾克苏的合作伙伴提供了道路援助,它也是电子化校园汽车共享提供的服务的一部分,含在用户旅程地图中很重要。
Tomas:即使艾克苏的合作伙伴提供了道路援助,它也是电子化校园汽车共享提供的服务的一部分,含在用户旅程地图中很重要。
2.3 映射客户旅程
旅程是服务消费者生命周期中的特定、离散的体验。例如,从公众云服务提供者订阅虚拟服务器的行为就是客户旅程中的接触点。研究并订阅服务,进行集成,然后在服务消费者的组织中启动并运行该服务,这是服务消费者所看到的完整客户旅程。
通常,服务提供者会收到的接触点满意度分数较高而端到端客户旅程分数较低。这是因为管理接触点和服务交互的个人和团队可能会忽略服务消费者的需求和期望。这在多渠道环境中最常见。众多客户交互跨渠道、设备、应用程序等等的,这意味着在跨渠道时提供一致的服务和体验方面很困难。如果整体管理客户旅程,而非通过孤立的接触点进行管理,则可以缓解该问题。
不能忽略对接触点和服务交互的管理和思考,各个角色和团队所贡献的专业知识、效率和洞察力很重要,接触点和服务交互是洞察力的宝贵来源。相反,除了识别、理解和改进单独的接触点和服务交互之外,还应该对完整的客户旅程和服务体验进行映射和分析。
客户旅程地图让服务消费者的体验可视化。它传达了每个阶段的客户旅程和体验。它识别了关键的服务交互,及其动机和问题。
客户旅程地图的目的是让组织了解其利益相关者的信息。在映射客户旅程时,这点非常重要,即考虑组织的利益相关者、旅程的时间线,渠道(电话、电子邮件、门户、服务目录,应用内消息、社交媒体、论坛和建议),以及发生在产品和服务体验前、中、后的行为。
2.3.1 用户画像
客户与一个或多个服务提供者接触的 每个端到端体验都代表一个单独的客户旅程。映射所有的客户旅程是不可行的。因此,客户旅程映射通常代表一组利益相关者的通用流动,以使服务提供者可以将精力集中在广泛的改进上。
用户画像通常用于代表一组客户。用户画像总结一些关键特征,描述一个或多个个体在与服务和服务提供者表现出相似态度、目标和行为。在讨论服务消费者的大类时,必须使用范围来汇总整个群体的属性。在设计客户旅程时,这些统计信息通常过于个人化,难以记住。相反,用户画像描述自数据范围的单个用户,以突出显示该群体的特定细节和重要特征。
| 
 定义:用户画像 对真实的服务或产品的典型或目标客户/用户的虚拟描述。 | 
尽管用户画像是原型,而不是实际的人,但对他们的描述应为真实的。它们是基于用户研究的客户群体中相关和共享特征的快照。为避免产生偏差,重要的是集中精力开发与服务的使用相关的通用属性和相关特性。
特别注意客户和用户可能不是人类。例如,微服务或认知技术可以使用机器对机器服务。在这些情况下,客户旅程的感觉和动机方面几乎没有相关性。
ITIL故事:用户画像–与 Katrina见面
 Mariana:我们绘制了几种用户画像。我们查看了现有的数据,然后训练了一小组的研究人员与潜在客户进行访谈并识别趋势。
Mariana:我们绘制了几种用户画像。我们查看了现有的数据,然后训练了一小组的研究人员与潜在客户进行访谈并识别趋势。
 Tomas:我们的用户画像显示,潜在客户非常精通技术,可以在家中,通勤时以及在校园内使用移动设备和数据连接。我们的第一个用户是Katrina。
Tomas:我们的用户画像显示,潜在客户非常精通技术,可以在家中,通勤时以及在校园内使用移动设备和数据连接。我们的第一个用户是Katrina。
 Katrina:我是来自澳大利亚的国际学生,正在巴西学习语言硕士学位。我需要一种负担得起的方式旅行、休闲、结识新朋友并获得启发。以下是总结的简要介绍,我是谁,我做什么以及对我重要的事情:
Katrina:我是来自澳大利亚的国际学生,正在巴西学习语言硕士学位。我需要一种负担得起的方式旅行、休闲、结识新朋友并获得启发。以下是总结的简要介绍,我是谁,我做什么以及对我重要的事情:
- 职责 我参加课程和主管会议,进行研究,在咖啡店兼职并参加团队运动。
- 目标 成功完成我的硕士课程;与我选择的领域的学生和教师建立关系网;探索巴西的文化和自然之美。
- 需求 与同学和老师一起上课和面对面交流;准时到达校园和咖啡店;减少通勤花费的时间。
- 家庭 我在这儿没有家人。我的家人回到澳大利亚,我是一家六口中最小的。
- 典型的一天的活动,我早起健身,然后每个工作日去校园。在回家之前,我大部分时间都在研究。我周末在咖啡店工作。
- 困难 在四处逛逛圣保罗时,我没有车,严重依赖公众的运输,这很耗时。花在交通拥堵上的时间花在研究上更好。
- 接触点 我认识附近的某个人,我可以打电话给他再我一程。
- 限制 我可以打电话拼车的人数有限。我不确定司机是否有空,而且它距离便捷的公众运输并不近。
- 通信 电话、电子邮件、短信、社交媒体。
- 在线行为 我依赖社交媒体,精通技术,并迅速适应新的应用程序和解决方案。我有兴趣尝试令人兴奋的数字化新服务。
- 我正在寻找 新体验或冒险。旅行体验,包括音乐和体育节。
- 什么影响我 朋友和同事;在线博客,文章和营销。
- 希望与梦想 环游世界,并有足够的灵活性,去喜欢的地方,说走就走,而不必担心财务状况。
2.3.2 场景
场景是有关用户画像试图通过在上下文中使用服务或生产来实现其目标的简短故事。因此,客户场景特定于客户细分和上下文。
好的场景简洁明了,并回答以下问题:
- 谁是用户?
- 为什么服务消费者需要该服务?
- 服务消费者有什么目标?
- 服务消费者如何实现其目标?
典型的客户旅程地图标准化了不同的客户细分。通过使用基于场景的方法,可以确定对于不同的客户细分最重要的场景理想体验。然后,将不同的经验结合起来,以创建适用于所有人的高级别的客户旅程地图。
ITIL故事:场景
 Tomas:我们将使用客户用户画像来标识场景,这表明共享汽车服务将如何帮助人们实现目标。我和Mariana与艾克苏汽车租赁公司的Solmaz和Radhika合作,为我们的用户提出了一些可能的场景。
Tomas:我们将使用客户用户画像来标识场景,这表明共享汽车服务将如何帮助人们实现目标。我和Mariana与艾克苏汽车租赁公司的Solmaz和Radhika合作,为我们的用户提出了一些可能的场景。
 Mariana:我们决定使用我们的国际学生Katrina,她喜欢音乐节。我们创建了一个Katrina周末休假的场景,她打算带朋友们去圣保罗的音乐节看她最喜欢的乐队。她的第一个目标是预订一辆汽车去参加音乐节,因此这成为了我们的第一个场景。以后的场景包括取车,查找公众充电站的位置,在音乐节期间停车以及在周末结束时还车。
Mariana:我们决定使用我们的国际学生Katrina,她喜欢音乐节。我们创建了一个Katrina周末休假的场景,她打算带朋友们去圣保罗的音乐节看她最喜欢的乐队。她的第一个目标是预订一辆汽车去参加音乐节,因此这成为了我们的第一个场景。以后的场景包括取车,查找公众充电站的位置,在音乐节期间停车以及在周末结束时还车。
 Radhika:在场景一中,我们的Katrina角色代表了一类客户细分,其中包括希望在周末外出城的学生。
Radhika:在场景一中,我们的Katrina角色代表了一类客户细分,其中包括希望在周末外出城的学生。
 Mariana:Katrina登录艾克苏预订应用程序,以识别校园中空闲的汽车。她选择了一辆可容纳足够人的货车,并预订周末使用。
Mariana:Katrina登录艾克苏预订应用程序,以识别校园中空闲的汽车。她选择了一辆可容纳足够人的货车,并预订周末使用。
 Tomas:这些场景及其所涉及的经验可以组合在一起来创建客户旅程地图。
Tomas:这些场景及其所涉及的经验可以组合在一起来创建客户旅程地图。
2.3.3 客户旅程地图
有很多方法可视化客户旅程。简单的地图通常包括旅程的步骤、持续时间、接触点和服务交互、用户画像、服务体验和服务提供者团队以及与服务消费者交互的角色。图片2.3显示了客户旅程地图的示例。

图片2.3 客户旅程地图的示例
可以根据客户旅程的目的、复杂性和性质,将诸如服务消费者目标、服务提供者目标、产品和产品功能、渠道、环境属性、数据来源(分析、跟踪数据、客户关系管理[CRM] 数据),关键时刻和先前改进之类的属性添加到地图的每个步骤。如有必要,可以将某些属性归类为子属性。例如,通常通过跟踪情绪、想法和反应来映射地图体验。
在映射客户旅程时,可以采用多种技术和模型。客户旅程画布一个简单但有用的示例。此外,还有许多软件工具可用于可视化用户画像、利益相关者地图、场景和客户旅程地图,这包括故事板、情绪旅程、服务蓝图等等。
ITIL故事:客户旅程地图
 Mariana:我们的第一个客户旅程地图将使客户体验形象化,从决定租车到成功完成租车后将车返回校园充电。客户旅程映射通常包括七个步骤:探索、契动、供应、协议、引入、价值共创和实现价值。
Mariana:我们的第一个客户旅程地图将使客户体验形象化,从决定租车到成功完成租车后将车返回校园充电。客户旅程映射通常包括七个步骤:探索、契动、供应、协议、引入、价值共创和实现价值。
2.3.4 了解客户体验
当试图了解客户体验时,客户旅程地图是一个很好的起点。但是,客户体验的形成不仅取决于服务提供者与服务消费者之间的接触,而且还取决于部分或完全不在服务提供者的影响力之外的因素。组织品牌和环境(包括数字化环境)等方面也包括影响力和客户体验。此外,客户体验受到客户和服务提供者之间没有交互的时间段的影响。
更好地了解客户体验的一种方法是在主要接触点上运行客户反馈调查或使用客户体验管理软件。反馈应反映各个客户旅程接触点和服务的相互作用,还应检查品牌接触点和环境条件,包括有关舒适性、适应性和速度的影响。
检查客户体验时应询问以下问题:
- 客户在每个步骤中都在做什么?
- 是什么鼓励或不鼓励客户进行下一步?
- 每个步骤触发什么情绪?
- 客户是否有难以找到答案的问题?
- 客户在哪种情况下会感到焦虑?
- 存在不确定因素可能导致客户放弃并找到其他服务提供者吗?
- 客户在每个阶段都面临什么样的障碍?
- 成本和风险的因素是什么?
服务提供者在不参与服务消费者分析的情况下无法理解客户体验。
如果我们将心理学家约瑟夫·鲁夫特(Joseph Luft)和哈灵顿·英厄姆(Harrington Ingham)(Luft and Ingham,1955)提出的乔哈里Johari视窗(见图片2.4)应用于服务关系,则显然有些区域是服务提供者未知而服务消费者已知的。因此,服务提供者必须在服务关系的不可见区域中寻求有关行为的反馈。同样,有些区域仅服务提供者知道,但如果服务消费者知道它们,则对客户体验有利。这些区域应由服务提供者告知服务消费者。

图片2.4 乔哈里Johari视窗
改编自Luft(1969)的许可,经MindTools许可使用
客户旅程地图旨在倾听客户的意见,了解其动机,并在适用时系统地评估其意见和行动,并将此信息整合为持续的反馈。
ITIL故事:映射客户旅程
 Mariana:我们的客户旅程地图将可视化端到端接触点和服务的交互。其范围包括从客户找到我们的方式到预订、获取、使用和退还汽车,以及收集客户满意度反馈。
Mariana:我们的客户旅程地图将可视化端到端接触点和服务的交互。其范围包括从客户找到我们的方式到预订、获取、使用和退还汽车,以及收集客户满意度反馈。
2.4 设计客户旅程
客户旅程的总体目的是计划和设计客户旅程,以支持最佳的价值共创并带来出色的客户体验。
客户旅程设计是服务设计的一部分。但是,客户旅程可能跨越多个服务或产品,且单个服务或产品可能支持多个客户旅程。有关服务和产品设计的更多信息,请参见第5章和服务设计实践指南。
- 服务设计有助于创新(创建新的)或改进(现有的)服务,以使其对客户更有用、易用、期望,同时对组织有效率且有效果。这是一个整体的、多学科、综合的领域(Moritz,2005年)。
在设计实际的客户旅程之前,应定义所需的成果、客户和用户体验。旅途中预期的价值以及每个阶段如何贡献于价值的价值共创应被视为此定义的一部分。如第1章所述,价值的定义包括:
- 成果
- 体验(如何感知旅程、服务、产品、品牌和环境,并使他们为客户或用户感觉到)
- 功用
- 功效(包括可用性、性能、容量、信息安全、连续性、可访问性和可用性)
- 风险和合规性
- 成本和资源。
应该给客户旅程中的每个主要利益相关者定义所需的价值。以下各章介绍了用于定义、测量、优化和传达价值的技术。
2.4.1 设计思维
设计思维是一种以用户为中心的流程设计方法。它解决了设计师应该如何思考才能创建适合用户需求的创新解决方案。为了进行出色的创新,设计人员需要与实际用户一起使用契动,以真正了解他们的问题,并为解决提供不同的想法。该方法的主要思想是对探索并收集来自真实用户的反馈。
在较高的层次上,可以采用Marc Stickdorn的服务设计思维的五项原则来指导设计流程(Schneider和Stickdorn,2012年):
- 以用户为中心 需要将客户和用户放在设计流程的中心。这需要真正了解客户和用户,而不仅仅是对其需求进行统计描述和实证分析。
- 价值共创 促进利益相关者团体的共同创造是设计思维的重要方面,也是服务设计的基本组成部分。所有利益相关者都应包括在设计流程中。
- 排序 设计思维将客户的旅程分解为单个接触点和服务交互。当结合使用时,这将创建服务时刻。接触点和服务交互在人与人之间、人与机器之间、甚至在机器与机器之间进行,但也可以通过第三方反馈(例如在线评论)间接发生。每个客户旅程都遵循以下三个过渡步骤:
服务前期(与服务接触),实际服务期(当服务使用者体验服务)以及服务后期。客户旅程应该可视化为一系列相互关联的行为。
- 证据 有形的的证据或制品如纪念品可触发对服务时刻正向记忆。因此,通过情感联系,他们可以继续增强客户的体验。服务证据可以将服务的体验延长到超过实际服务时期,直到服务之后的时期。同样,服务证据可以帮助揭示不起眼的后台服务。因此,无形的服务应形象化为有的形制品。
- 整体性 我们看到、听到、闻到、摸到、尝到和感觉到服务的物理表现。应该考虑客户旅程、服务或产品的整个环境,以及其他客户行程。
在更实操的水平上,客户旅程设计与其他设计流程并没有太大区别。尽管设计流程是非线性的,但可以清晰显示轮廓结构。重要的是要了解这种方法是迭代的。典型的客户旅程设计流程可能包括斯坦福大学Hasso Plattner 设计研究所建议的阶段,它们是:
- 共情 了解您要为其设计的利益相关者。了解所涉及的人类需求。定义并测试和用户画像和场景。撇开您对世界的假设,以深入了解利益相关者及其需求。
- 定义 构造基于用户需求和洞察力的观点。重新以人为本的方式定义问题。映射现有的客户旅程(如果有),并映射利益相关者的经验以识别客户旅程中的任何问题。定义和计划期望的成果、体验和价值。设定目标并定义度量指标。
- 构思 集思广益,并提出创新的解决方案。在构想会议上创建许多构想,考虑对客户旅程的改进。在此阶段结束之前,团队应该有几个解决问题的想法。
- 原型 构建一种或多种想法的表示形式,以展示给他人。在原型设计中采用手动方法。设计客户旅程映射和服务蓝图通过要求利益相关者构建旅程和产品,来设计利益相关者的心理模型。考虑频率、顺序和重要性。频率意味着客户最常做的事情,应该在顺序中占据重要位置。顺序是指按顺序进行的活动应按顺序进行呈现。重要性意味着需要在正确的时间清楚地提供重要的信息。了解客户的心理模型,并应用频率、顺序和重要性规则将解决大多数利益相关者的可用性需求。验证设计有助于交付计划中的成果、体验和价值。
- 测试 返回原始的利益相关者组和测试你的想法获得反馈。不要回避错误,而是探索尽可能多的错误。执行可用性测试,角色扮演和A / B测试。跟踪使用情况,构建反馈循环,评审度量标准和角色扮演测试设计,这对设计有助于交付计划中的成果、体验和价值至关重要。
客户旅程设计流程涉及来自不同专业领域的知识和能力,包括生产设计、图形设计、交互设计、社交设计和设计民族志。
这些领域的代表可能会参与设计和规划和客户旅程。
此外,不同的工具和技术也可用于客户旅程设计,包括利益相关者地图、背景访谈、五Why分析、期望地图、用户画像、故事板、原型、A / B测试、讲故事、服务蓝图和运营模式画布。(有关大多数列出的工具的详细介绍,请参见Schneider和Stickdorn,2012年。)
2.4.2 利用行为心理学
人类通常是理性的,但行为可能不理性。但是,我们可以预见非理性(Ariely,2008)。因此,涉及人类的客户旅程的设计应该迎合逻辑或理性行为,并结合认知偏见和直观行为的知识。情商和行为心理学是理解和掌握旅程情感方面的关键。
认知偏见是做出判断时偏离理性的系统模式。在认知科学、社会心理学和行为经济学的数十年研究中,已经发现了不断发展的认知偏见列表。公认的认知偏见的例子有:
- 峰终偏见 我们似乎并没有整体看待体验的趋势,而是将其视为最高峰时的平均值。因此,在使用产品或服务之后,我们往往会不成比例地回忆起客户旅程的高点和低点,而不是它的所有方面。特别是令人不快的结尾带来强烈的负面影响。
- 可用性偏见 尽管我们的记忆可用性通常受独特和情感因素的影响,但这种倾向是根据我们记忆中最可用的事件做出判断的趋势。例如,在客户旅程期间交互的正负点的分布和频率会影响我们的服务感知。
- 规避损失 放弃某件事的痛苦大于与获取某件事的快乐。我们希望控制客户旅程,以及受客户旅程影响的生活的其他方面。
通过了解这些认知偏见,我们不仅可以考虑它们,还可以在客户旅程的设计中利用它们(Bhattacharjee等人,2016),包括:
- 尽早地解决不好的经历,以便服务消费者记住交互中更积极的元素
- 为服务消费者细分提供乐趣并消除痛苦,让客户旅途中的愉快时光成为消费者回忆的重要部分用深刻的、正向的印象收尾,因为服务消费者的最终交互将对他们的服务记忆中有不相称的影响
- 给服务消费者选择权,让他们有控制的感觉
- 避免惊吓,以提升服务消费者对服务的满意度。
结合行为心理学原理来重新设计整个客户旅程,有可能持续改进服务消费者满意度。(Kahneman在2011年很好地介绍了偏见和行为设计。)
2.4.3 设计适用于不同的文化
定义
- 心理模型 对某人如何理解某事物在周围世界中如何工作的解释。
- 文化 一组人共有的一组价值观,包括对人们应该如何行为以及他们的思想、信念和实践的期望。
心理模型有助于个人在世界上的定位;它们是我们所有人在日常生活中所面临的复杂性的抽象、简明的心理表示-我们所有人通过其了解自己周围世界的模式(Schneider和Stickdorn,2012)。
刻板印象是心理模型的一部分。Geert Hofstede认为文化是人类共同拥有的心理程序,能将一群人与其它人区分开。因此,文化是心理模型的一部分,在为不同文化群体或用户画像设计客户旅程时应考虑该因素。一些例子是:
- 来自不同国家的用户
- 来自不同行业的客户
- 组织中来自不同团队的用户
- 不同行业的用户
- 公众组织的赞助者。
文化映射是映射文化以解码跨文化协作影响的工具。它们对于分析和设计作为客户旅程设计基础的服务消费者场景很有用。图片2.5显示了两个用户组的文化,它们映射到八个维度以识别相似点和不同点。在此图片中,每个维度均表示为相对极端的比例或频谱(Meyer,2014年)。

图片2.5 文化的八个尺寸

2.5 度量和改进客户旅程
客户满意度是动态的目标。为了进行持续改进,在整个过程中以及在单独的接触点和服务交互过程中,度量客户体验和反馈,并收集有关利益相关者行为的分析非常重要。
此外,启用价值流、实践和资源的服务质量、产品质量和质量等间接度量可以突显客户体验和满意度。
最佳实践是用指标度量客户体验,从顶部开始,然后是级联向下进入其客户旅程以及间接绩效和产出指标。
改进点总是有比资源更多的机会。因此,重点应该放在具有高投资回报率(ROI)的质量和客户体验机会上。客户旅程和改进机会之间的差距应该排列优先级。尽管消除客户的痛点很重要,但当客户期望变化时,识别组织区分于竞争对手的之处同样重要。
应该使用问题管理技术来隔离产生差距的原因,并识别对所有级别服务堆栈的改进点:启用价值流和服务的客户旅程、服务和产品设计、基础价值流、实践和资源。
ITIL的故事:度量和改进客户旅程
 Mariana:在发布电子化校园汽车共享服务之前,我们将开发反馈表,在关键接触点后发送给客户。用于了解客户对汽车预订、获取和返还,以及其对充电站和其他服务产品的体验,例如指导视频和交通更新。我们将用这些发现和洞察来度量和持续改进客户旅程。
Mariana:在发布电子化校园汽车共享服务之前,我们将开发反馈表,在关键接触点后发送给客户。用于了解客户对汽车预订、获取和返还,以及其对充电站和其他服务产品的体验,例如指导视频和交通更新。我们将用这些发现和洞察来度量和持续改进客户旅程。
 Tomas:Mariana不必等到客户旅程结束才收集反馈。她需要了解客户在经历过程中的体验。例如,预订汽车可能是一件艰辛的流程,但返回汽车可能会更简单。在客户旅程末尾进行的一次调查可能不会在发生在早期的接触点,而客户可能会忘记交流先前的痛点。没有这些洞察,Mariana不会知道如何改进预订流程。
Tomas:Mariana不必等到客户旅程结束才收集反馈。她需要了解客户在经历过程中的体验。例如,预订汽车可能是一件艰辛的流程,但返回汽车可能会更简单。在客户旅程末尾进行的一次调查可能不会在发生在早期的接触点,而客户可能会忘记交流先前的痛点。没有这些洞察,Mariana不会知道如何改进预订流程。
2.6 总结
每个服务消费者都有所不同,应区别对待。用户画像总结了客户和用户原型的关键特征,有助于服务提供者了解服务消费者的需求和期望。通过跟进用户画像从接触点到趋近服务成果的到接触点的客户旅程,
服务提供者可以了解客户体验。利用这种洞察,再结合设计思维、行为心理学和文化洞察,服务提供者将能够设计并掌握客户旅程,从而带来独特的客户成果和经验。
ITIL故事:总结
 Mariana:现在,我们对客户体验有了深刻的了解,我们随时准备为学生和教职员工推出我们的电子化校园租车服务。
Mariana:现在,我们对客户体验有了深刻的了解,我们随时准备为学生和教职员工推出我们的电子化校园租车服务。
3. 步骤1:探索

了解服务消费者及其需求
了解服务提供者及其产品
了解市场
瞄准市场
探索是客户旅程的第一步,可以在客户和服务提供者之间的关系建立之前进行。在这一步骤上,双方探索各自的需求以及实现它们的市场机会。表3.1进一步概述了此目的。
表3.1 探索步骤的用途
| 探索 | 对于服务消费者 | 对于服务提供者 | 
| 促进成果和体验 | 完全了解他们自己的需求和约束,并能够清楚地表达它们 | 为合适的客户提供合适的服务 | 
| 识别最合适的服务提供者和服务,以及相关的收益、成本和风险 | 获得有关市场的足够知识,以便能够建立和推广服务 | |
| 优先考虑最有利的服务 | 对于内部服务供应商,“市场”是指他们服务的组织 | |
| 优化风险和合规性 | 将投资于错误问题解决方案的风险降至最低 | 了解并瞄准竞争对手 | 
| 确定具有所需风险状况的服务提供商和服 | 防止与服务消费者的关系给服务提供商带来风险 | |
| 优化资源并最小化成本 | 避免在错误的服务和服务提供者上浪费资源 | 基于优势和市场机会优化产品组合 | 
| 识别提供财务价值的服务提供者 | 
从服务消费者的角度来看,在请求服务之前了解服务消费者的需求和其他利益相关者至关重要。本章将提供分析组织环境的常用方法,以发现问题并识别需求。
一旦确定、评估并确定了需求的优先级,便应探索可能的解决方案,以解决问题并满足需求。一种选择是向内部或外部服务提供商寻求帮助。该决定应基于对可用机会,以及如何在组织中创建价值的充分理解。
从服务提供者的角度来看,为了提供正确的服务,理解客户和需求至关重要。仅当服务的价值高于获得这些服务的成本和风险时,服务才会为组织提升价值。服务提供者应该了解客户最看重的是什么,并根据其组织的强项和弱点来解决客户需求的问题。

ITIL故事:步骤1 – 探索
 Mariana:我们的电子化校园汽车共享服务已经上市六个月了。我们正在使用艾克苏租车服务提供的电动汽车,并在大学的支持下将这些汽车停放在校园中分配的充电站。
Mariana:我们的电子化校园汽车共享服务已经上市六个月了。我们正在使用艾克苏租车服务提供的电动汽车,并在大学的支持下将这些汽车停放在校园中分配的充电站。
 Tomas:Mariana应该一直寻找服务的新客户。为此,她需求了解了促使客户选择电子化校园汽车共享服务而不是其他选择的原因,例如传统的汽车租赁、拼车、公众运输、骑自行车和步行。在探索步骤中,潜在客户会探索此时的所有选项,择其最佳。
Tomas:Mariana应该一直寻找服务的新客户。为此,她需求了解了促使客户选择电子化校园汽车共享服务而不是其他选择的原因,例如传统的汽车租赁、拼车、公众运输、骑自行车和步行。在探索步骤中,潜在客户会探索此时的所有选项,择其最佳。
 Mariana:客户还受到不同服务提供者的认知的影响,以及每个选项(如环境可持续性)与其价值的匹配度。我们的研究表明,与年长组相比,年青的学生受服务提供者的环境可持续性观念影响更大。
Mariana:客户还受到不同服务提供者的认知的影响,以及每个选项(如环境可持续性)与其价值的匹配度。我们的研究表明,与年长组相比,年青的学生受服务提供者的环境可持续性观念影响更大。
 Katrina:通常,当我需要通勤时,我会访问互联网并搜索附近的选项。我经常与朋友共享交通,或寻找最便宜的选择。我在校园里发现一辆电子化校园汽车共享的汽车,决定进行调查。它有一家国际汽车租赁公司的支持,这点我很喜欢,并且我赞赏它对地方倡议对环境的责任。很高兴在校园内找到一个不错的选择。如果这意味着要延迟我的旅行半小时才能使用教学楼外的电动汽车,那将是我要做的。
Katrina:通常,当我需要通勤时,我会访问互联网并搜索附近的选项。我经常与朋友共享交通,或寻找最便宜的选择。我在校园里发现一辆电子化校园汽车共享的汽车,决定进行调查。它有一家国际汽车租赁公司的支持,这点我很喜欢,并且我赞赏它对地方倡议对环境的责任。很高兴在校园内找到一个不错的选择。如果这意味着要延迟我的旅行半小时才能使用教学楼外的电动汽车,那将是我要做的。
 Mariana:诸如此类的洞察对于了解我们的客户价值非常宝贵。这不仅与关乎价格,还关乎客户支持我们所作所为的热情。
Mariana:诸如此类的洞察对于了解我们的客户价值非常宝贵。这不仅与关乎价格,还关乎客户支持我们所作所为的热情。
3.1 了解服务使用者及其需求
在服务消费者能够完全理解和清楚地说明其服务需求之前,头马必须先了解组织的目标以及任何内外部影响因素。服务消费者在探索这些内容后,可以更好地做出明知的产品和服务决策。
3.1.1 目的
当试图了解组织时,很容易观注于它做什么,而不关注怎么做或为什么做。Sinek通过“黄金圈”来说明这一点,以提醒组织观注于其目的(Sinek,2009)。图片3.1中显示了思维黄金圈,并询问以下问题:
- 做什么?所有组织都知道他们在做什么。
- 怎么做?一些组织知道他们如何做自己的工作。他们的方法和实践使他们与众不同。
- 为什么?鲜有组织知道他们为什么做自己的工作。“为什么”是目的、原因或信念 :组织存在的原因。

图片3.1 ''黄金圈''
了解组织意味着了解其目的和愿景。每个组织应该具有目的和实现的策略。良好的目的会激励员工,影响工作方式,并为所有与服务相关的问题提供指导。
需要进行利益相关者分析才能了解如何为组织及其利益相关者创建服务价值。利益相关者分析识别重要的利益相关者及其需求。利益相关者可以在组织的内部和外部,如表3.2所示(典型利益相关者的概述)。
表3.2 典型的利益相关者
| 内部 | 外部 | 
| 所有者 | 外部客户 | 
| 董事会 | 供应商 | 
| 高层决策者 | 合作伙伴 | 
| 经理 | 特殊兴趣小组 | 
| 员工 | 监管机构 | 
| 用户 | 社区 | 
| 工会 | 公众 | 
| 内部客户 | 媒体 | 
| 内部供应商 | |
| 法律、人事、安全 | |
| 治理、风险和合规性 | 
3.1.2 外部因素
成功的策略的先决条件是了解组织的背景,包括市场、客户和其他利益相关者。PESTLE分析是一种广泛使用的探索外部背景的技术。PESTLE分析是一种战略工具,可为组织的战略和方向以及内部政策和程序提供输入。
PESTLE分析涵盖了可能影响业务的六个领域:政治、经济、社会学、技术、法律和环境。表3.3中给出了这些区域的示例。PESTLE分析可帮助服务消费者识别机会和制约因素。通过了解外部因素,组织可以更好地利用机会,缓解威胁。
表3.3 在PESTLE分析中要解决的关键领域示例
| 政治 | 经济 | 社会 | 技术 | 法律 | 环境 | 
| 政府政策 稳定 贸易政策 资金和赠款 游说 选举与政治趋势 国际关系 腐败 官僚 战争与冲突 
 | 税收 通货膨胀 利率 经济趋势 季节性问题 行业增长 进出口比率 国际贸易 国际贸易税率 
 | 文化 工作道德 态度 人口统计 媒体 品牌 生活方式 文化禁忌 消费者的态度、观点和购买方式 伦理道德问题 广告宣传 社会责任感 | 新发现 新兴技术 技术成熟度 研究和 创新 信息和通讯 竞争者技术发展 专利问题 | 现在和未来的法规 国际立法 法规主体 劳工法 消费者保护法 健康和安全法规 税收法规 竞争法规 行业特定法规 | 地理位置 环境和 气候 能源供应 环境法规 经济法规 循环经济 
 | 
循环经济('circularity')是旨在减少浪费并充分利用资源的经济系统。
3.1.3 内部因素
在更改或获得服务之前,应仔细评估内部因素。目标应该是对当前情况有一个共识,并建立基线。该评估的结果可以作为突出显示开发和改进的基线报告。
为了解内部因素,应该对服务管理四维模型进行评估。表3.4提供了示例,列出对每个四个维度在内部评估中要解决的关键问题。
表3.4 内部评估中要解决的领域和问题
| 维度 | 探索的区域 | 关键问题 | 
| 
 价值流和流程 | 关键价值流 | 组织的目的和目标是否得到支持? | 
| 流程和服务 | 瓶颈在哪里? | |
| 当前服务 | 用户对当前的服务满意吗? | |
| 组织和人员 | 财务和收益率 | 有高效的管理结构吗? | 
| 组织和人员 | 是否明确定义了角色和职责? | |
| 角色和职责 | 有服务的态度吗? | |
| 内部利益相关者的映射 | 我们有足够的技能和能力吗? | |
| 组织文化 | 员工中有信息安全认知吗? | |
| 内部技能和能力 | ||
| 现有策略、流程和最佳实践 | ||
| 信息和技术 
 | 数据和信息 | 信息模型与业务需求是否匹配? | 
| 技术平台和架构 | 我们是否有适当的技术和应用程序来支持和数字化服务? | |
| 应用 | 适宜的技术控制措施到位了吗? | |
| 信息安全的挑战 | ||
| 合作伙伴和供应商 | 现有的服务供应商,合作伙伴和供应商 | 现有服务提供程序的利用率如何? | 
| 合同义务 | 现有的服务供应商如何满足我们的需求? | 
有许多方法可用于评估内部因素并建立基线,包括访谈、研讨会、调查和问卷。一些评估工具(例如外部成熟度或能力评估)比其他评估工具更正式、更耗时。
3.1.3.1 SWOT分析
SWOT(优势、劣势、机会和威胁)分析通常用于综合内外部评估的结果,以评估是否需要服务,以及是否应在内部提供服务。
SWOT分析涉及组织的四个特定方面:内部优点和缺点,外部机会和威胁。图片3.2中显示了SWOT模型分析。
完成SWOT分析时,记住以下要点很重要:
- 优势可以建立。
- 弱点必须得到控制,或转化为优势。
- 应该识别机会。
- 威胁必须加以管理。

在评估内部优势和劣势时,一些重要的问题是:
- 优势或劣势在关键战略领域内么?
- 是否具备有所需的资源?
- 有足够的容量吗?
- 合适的人是否具有合适的组合和能力水平?
- 组织是否具有提供类似服务的经验?
如果SWOT分析的劣势多于优势,则可能表明组织需要改进或获得服务以弥合差距。
3.1.4 目标与机会
当服务消费者了解服务的整体需求时,可以将其转换为服务的目标和探索的机会。ITIL Foundation中提到的持续改进模型也许是一种有用的方法。表3.5概述了持续改进模型的步骤。
表3.5 ITIL 持续改进模型的步骤
| 步骤 | 了解需求和识别机会的活动 | 
| 什么是愿景? | 从“为什么”开始。深刻理解总体目标。 | 
| 我们现在在哪里? | 了解影响需求的内外部因素,并针对当前情况建立基线。 | 
| 我们想去哪里? | 以所需结果和体验的形式定义目标,例如需求。定义问题,并设定解决问题后的期望状态的可测量目标。 | 
| 我们怎么去那里? 
 | 探索满足需求的机会。如果需要新的或更改的服务,理想情况下,应该与潜在的服务提供者一起进一步探索服务选项,从而引入一个或多个可选服务提供者。 价值共创的计划应符合服务提供者和服务的水平和条件。 | 
| 采取行动 | 准备并完成引入,启动服务消费,共同创造价值。 | 
| 我们到那里了吗? | 跟踪、评估和评估价值实现,以确保目标的实现。如果没有,则启动必要的改进。 | 
| 我们如何保持这种势头? | 应该承认成就,庆祝成功,加强新的工作方式。 | 
许多组织使用ITIL持续改进模型作为所有内部改进项目的基础,因为它提供了一种结构化方法,确保服务改进计划支持高层组织目标。在考虑新的服务关系时,它还可用作规划工具。
另一个优点是,它收集有关当前情况的事实,可以用来建立基线。结合明确的目标,该基线可实现持续测量和价值实现跟踪。
3.1.5 风险与缓解
风险评估是探索步骤的关键部分。评估包括劣势和威胁、脆弱性、以及有关当前和期望状况的所有相关方面的潜在影响。应根据风险预测结果、收益和成本,进一步探索最佳服务机会,以确保减轻或接受任何残留风险。
例如,如果组织存在受越来越多的信息安全问题影响的旧的遗留信息系统,组织可以继续使用信息系统,或将其替换为新的服务。在替换的情况下,组织应决定采用内部提供服务,还是从外部提供者获得。表3.6概述并分析了此示例方案的选项。
表3.6 方案选项示例
| 缓解措施 | 残留风险 | 
| 继续使用旧的服务 | 与频繁发生的事故有关的不稳定和脆弱性。安全问题可能会导致泄露隐私数据、损坏声誉和罚款。 | 
| 续使用旧的服务,但实施一些提升安全的措施 | 许多事故将难以解决。由于缺乏维护的技能和能力造成的脆弱性。 | 
| 开发并提供新的服务,替代内部的旧服务 | 并行项目造成的资源匮乏,缺乏内部开发能力, | 
| 与运营和维护有关的额外费用 | |
| 和服务提供者签订协议,提供新的替代服务 | 缺少服务提供者和完整的价值链的控制,缺乏管理服务提供者的能力。 | 
读者可以参阅风险管理实践指南,以获取有关风险评估和缓解措施的更多详细信息。
ITIL故事:了解服务消费者及其需求
 Mariana:服务上市六个月后,我们发现了一些意外的需求。例如,有些人需要每周定期通勤,而另一些人只是在搬家或遇到紧急情况(例如就诊)时才间歇性地想要这些车。对于大多数用户而言,小型汽车是可以接受的,但另外一些用户则需要空间大的汽车来运输家具或宠物。
Mariana:服务上市六个月后,我们发现了一些意外的需求。例如,有些人需要每周定期通勤,而另一些人只是在搬家或遇到紧急情况(例如就诊)时才间歇性地想要这些车。对于大多数用户而言,小型汽车是可以接受的,但另外一些用户则需要空间大的汽车来运输家具或宠物。
 Tomas:Mariana 需要从服务正确了解她的客户需要什么,以便她可以确定它正在为客户创建价值。她可以使用服务管理四维模型和PESTLE分析来识别影响客户的因素,更好地理解这些因素如何影响他们的需求。
Tomas:Mariana 需要从服务正确了解她的客户需要什么,以便她可以确定它正在为客户创建价值。她可以使用服务管理四维模型和PESTLE分析来识别影响客户的因素,更好地理解这些因素如何影响他们的需求。
3.2 了解服务提供者及其供应
当组织已识别了服务需求以及满足该需求的机会时,下一步就是确定并评估提供该服务的选项。
| IT选择内部或外部服务提供者? 在大型组织中的内部服务或外部IT提供者之间进行选择时,请牢记某些注意事项。 在某些组织中,内部政策规定内部IT 组织是支持IT的服务的首选提供者。然后,内部服务提供者负责识别常见的需求和内部服务使用者之间的协同,并提供平衡的内部服务组合。如果内部服务提供者本身不能提供服务,则它可以从外部服务提供程序获取服务,但这取决于治理模型。 在许多组织中,IT部门会受到来自外部服务提供者的免费竞争的影响。如果没有内部服务提供者,或者内部服务提供者本身无法提供服务,则服务消费者或内部服务提供者将必须寻求外包选项。 | 
对于任何需要的服务,可能有很多服务提供程序可供选择,因此识别和选择提供者的流程可能很耗时。大多数组织广泛宣传他们的品牌和服务,这可以作为适合的服务提供者候选清单的初始输入。
要创建候选清单,必须进行以下评估:
- 提供的产品和服务,及其功能的覆盖范围
- 交付模型、保修、架构匹配度和集成选项
- 价格
- 地理位置和语言能力
- 服务的态度、积极性和响应
- 能力水平、技能和经验
- 资源和合作伙伴的可用性
- 治理文件(政策、安全等)
- 组织的大小
- 灵活性和可扩展性
- 经济状况
- 品牌、声誉、认证、证书和参考客户
- 信任和现有的关系
- 收费。
选择还取决于服务提供者的类型、兴趣、价值主张、职位权力和历史记录。
决策流程中经常使用决策矩阵型,并与最重要的准则及其价值相结合 。无形的方面不应在矩阵型中得到反映。为了辅助决策流程,重要的是要进行公开和坦诚的讨论,确定服务消费者最重要的准则。
通常只有当服务消费者经过契动步骤后,才最终选择一个或多个服务提供者,无论是内部还是外部的。对于必须配置、定制或开发服务的关系,最终选择只能在供应步骤中使用潜在的服务提供者调整了需求之后确定。
3.2.1 行业标准和参考架构
行业标准和参考架构可能会影响服务提供者的选择。这些标准可由监管机构、监管部门、私营部门组织或其他外部利益相关者强制实施。此外,服务消费者或服务消费者所属的组可以采用产品或服务必须遵守或兼容的现有或目标参考架构。
因此,服务消费者应该评估潜在的服务提供者及其产品和服务是否符合适用的标准和参考架构,以及在何种程度上符合适用的标准和参考架构。评估项可能包括:
- 范围
- 原则
- 要求
- 准则
- 分类
- 控制项
- 对象。
服务提供者的体验,以及这些标准和体系结构方面的专业知识也可能相关。
| ITIL的故事:了解服务提供程序及其产品 
 我决定尝试电子化校园汽车共享服务,因为它不仅得到了大学的认可,还提供专门针对我需求的服务。它还为大学生提供有竞争力的价格,这是额外的惊喜! | 
3.3 了解市场
市场通常由服务消费者子群和具有一个或多个共同特征的潜在消费者子群组成,因此它们具有相似的产品和服务需求。要了解谁是潜在的服务消费者,服务提供者可能需要进行市场分析和规划。市场分析是市场的定量和定性评估;它探讨了市场规模,及其在数量和价值的机会。这包括:
- 各种服务消费者细分
- 客户的期望和购买方式
- 趋势与动态
- 竞争
- 关键人物
- 经济因素。
定期的市场分析有助于组织更加聚焦于市场导向,这也适用于内部服务提供者。主要优点包括:
- 系统地识别新出现的机会和威胁
- 了解竞争优势
- 更全面地沟通客户和市场
- 更好地分配稀缺资源。
3.3.1 市场细分
市场细分允许服务提供者针对具有特定需求和期望的客户。每个细分市场都是唯一的,应该采取不同的方法。
服务提供者了解客户做出决定背后的原因很重要。目的将让服务提供者能够基于客户的需求和行为对其进行分组,以便服务提供者可以解决相应的问题。
通常,有三种因素可以标识不同的市场细分:
- 细分的同质性或通用需求
- 与其他群体的区别和独特性
- 对市场的反应或类似反应。
细分有两种主要方法:
- 基于特征的细分 基于客户和区域的特征。
- 基于需求的细分 基于客户需求。
3.3.1.1 基于特征的市场细分
基于特征的市场细分是将服务消费者根据其特征、态度或行为进行细分的流程。图片3.3是此方法的示例。
常用的类别有:
- 地域 按区域或地区、服务消费者位置、农村或城市,气候或市场规模。
- 人口统计 按年龄、性别、收入、职业、家庭规模、受教育程度或宗教信仰。
- 行为 根据收益、使用率、忠诚度或购买准备情况。
- 心理特征 按生活方式、性格、态度、社会阶层、价值观或信念。
这种类型的细分在第一步时是有用的,但不是决定性的,因为这些类别之间会有差异。为了满足客户的需求,必须对目标群体进行进一步分析。

图片3.3 市场的四个基础细分
3.3.1.2 基于需求的市场细分
基于需求的市场细分是基于服务消费者的需求对市场进行细分的流程。根据他们的需求量身定制信息,这样市场营销活动的响应率会更高。
商业服务提供者经常分析当前产生最多销售额的现有客户。帕累托原则(80/20规则)可以帮助识别产生80%销售额的20%的服务消费者。
基于需求的市场细分包括以下步骤:
- 分析现有的服务消费者,以识别产生最多销售额的顾客(使用80/20规则)。
- 探索客户满意度,包括客户为何购买某些产品,以及服务是否/如何满足他们的需求。
- 执行内部SWOT分析。
- 将选定的服务消费者分类到不同的市场细分中。
- 根据SWOT结果优先考虑市场细分。
由于基于需求的市场细分可能需要进行广泛的调查,因此每个服务提供者应该专注于少数几个市场细分。这会形成与原型客户发展良好关系,并探索未来需求的能力。
3.3.2 识别和分析服务消费者
对整个市场的当前和潜在服务消费者进行分析是可行的,但是探索一个细分市场或较小的群体可能更高效。
一种有用的方法是了解为什么当前或潜在的服务消费者会租用产品或服务。这有助于服务提供者识别潜在客户,并开发与服务消费者需求一致的产品和服务。
另一种方法是基于历史市场数据和服务消费者数据进行预测分析(例如认知技术、机器学习)。其中包括受众特征、购买行为、转化、留存、客户流失、追加销售、交叉销售、属性与现有客户相似的组织等。预测分析可能会增进对现有服务消费者的了解,揭示需要关注的顾客,并识别和限定新的销售线索。
探索服务消费者需求是一项持续的工作,但是跟踪现有服务使用者不断变化的需求同样重要。服务提供者产品组合用于对服务和产品的市场和服务消费者进行跟踪、评估市场和确定优先级。读者应参阅组合管理实践指南以了解更多详细信息。
| ITIL的故事:了解市场 
 
 
 | 

 ITIL 4官方核心著作
  ITIL 4官方核心著作 
   
   
   
   
  

 Copy
 Copy Export
 Export Print preview
 Print preview View Source
 View Source Children
 Children Comments
 Comments Attachments (96)
 Attachments (96) History
 History Information
 Information


 Katrina:在决定尝试使用电子化校园汽车共享服务之前,我研究过多种交通方式。我可以使用几种不同类型的公众交通工具,也可以考虑使用多家汽车租赁公司来租用汽车。每种选择都提供不同的服务,并具有自己的收益、成本、困难和风险。
Katrina:在决定尝试使用电子化校园汽车共享服务之前,我研究过多种交通方式。我可以使用几种不同类型的公众交通工具,也可以考虑使用多家汽车租赁公司来租用汽车。每种选择都提供不同的服务,并具有自己的收益、成本、困难和风险。 Mariana:为了帮助了解客户,我们进行了市场细分。我们知道,我们的客户都有一个重要的相同特征:他们每个人都需要在正常工作周的某个时间到达校园或附近。但是,他们的需求在其他重要方面可能有所不同。有些人需要整夜持有汽车才能第二天返回校园。而其他住在校园附近的人可能只对周末或不定期用车探索圣保罗周边地区感兴趣。
Mariana:为了帮助了解客户,我们进行了市场细分。我们知道,我们的客户都有一个重要的相同特征:他们每个人都需要在正常工作周的某个时间到达校园或附近。但是,他们的需求在其他重要方面可能有所不同。有些人需要整夜持有汽车才能第二天返回校园。而其他住在校园附近的人可能只对周末或不定期用车探索圣保罗周边地区感兴趣。 Tomas:通常整夜用车的人群通常是经常通勤的女性和家长。她们喜欢附近车辆带来的安全性和便利性。
Tomas:通常整夜用车的人群通常是经常通勤的女性和家长。她们喜欢附近车辆带来的安全性和便利性。