阅读下一章   返回上一章

4. 步骤2:契动

1639113378517-133.png

                                             交流与协作

                                             理解服务关系类型

                                             建立服务关系

                                             管理供应商和合作伙伴

契动步骤的目的是构建透明度,持续的契动、以及利益相关者之间的信任,以确保对每个利益相关者的偏好和体验有良好的相互理解。对于任何服务而言,关系和信任是成功实现价值的重要因素。当存在高度信任时,每一方都相信另一方致力于共同成功,当这种关系导致相互依赖的成功时,可能会积累更多的信任。

当所有利益相关者能够培养和维持一个合作和信任的环境时,它们都是成功的,因为:

  • 凭借高度信任,客户会倾向于增加需求,可以有效促进价值共创。
  • 表现出色的服务提供者会获得资源为服务消费者创建和交付高质量的产品或服务,有助于增强竞争优势。

在低度信任的关系中,所有内容都趋于固定、文档和规范。在高度信任的关系中,它更加灵活,接触点和服务交互性的数量可能会增加。因此,协作变得更容易。

表4.1总结了为什么服务提供者、客户和其他利益相关者应该投资于促进服务关系。

在大多数情况下,服务不足以满足利益相关者对结果的实际需求。利益相关者也需要相信服务提供者将随着时间的推移继续提供一定水平的服务和改进。各方不仅在结果方面,而且在体验和偏好中都必须对期望有共同的理解。图4.1中对此进行了突出显示。

优秀的服务关系可以培养并揭示对利益相关者,体验和偏好对结果的期望。由于偏见和错误的假设是共同努力取得成功的主要威胁,因此对于契动始终是一个好主意,以便开始阐明和传达相互的假设和期望。

表4.1契动和培养关系的目的

1641542507931-442.png

1639113508266-969.png

图片4.1 服务的各个方面价值

ITIL故事:第2步– 契动

1639113525893-123.pngMariana:与传统的汽车租赁不同,汽车共享是服务,它要求服务提供者和客户之间高度信任。例如,我们相信客户可以收集和归还车辆,而无需员工检查车辆是否损坏。我们要求客户记录他们收车时发现的任何损坏,并告知我们在旅途中汽车是否损坏。

1639113534289-670.pngRadhika:我们的客户信任eCampus Car Share在需要时提供清洁,安全,可行驶的车辆。他们相信服务能够通过使用绿色清洁产品和校园内可靠的计费站来达到愿景环保可持续性的要求。他们还信任公司保护自己的私人信息,并诚实,适当地管理其帐户。

4.1 沟通与协作

沟通是建立关系和信任的基础。沟通不畅会破坏良好的意愿,并导致损失、延误、不必要的纠纷和糟糕的服务交付。在契动步骤中,有效的沟通尤为重要,因为这是形成最初预期的时候。沟通的效果取决于沟通双方的关系类型。

合作是与他人一起工作实现自己的目标。这些目标可能是共同目标的一部分。但是,有一个风险,涉及合作的个人/团队将在竖井中工作。结果,个人/团队的目标实现了,但是组织的目标却没有实现。

协作是一人或多人与他人共事产生某种东西的流程。从业务的角度来看,协作是一种实践,人们可以一起工作以实现一个共同目标。协作允许信息共享,从而实现反馈并带来更高的服务质量和更有创造性的改进。

对于团队合作和服务关系而言,合作和协作都是有效且有价值的方法。在复杂的环境中,合作具有更大的创造性和创业工作潜力。合作可以是一种有效的标准化工作模式,明确划分职责,尤其是当来自多个组织的人员需要一起工作时。在服务关系中,协作对于伙伴关系是困难的;合作在基本的合作关系中是很常见的。

为了有效地进行沟通和协作,个人应该了解文化差异、语言障碍和时区。

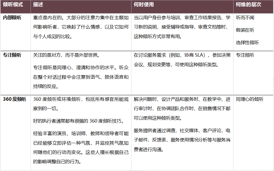
表4.2 三种倾听模式在不同服务管理情况下的应用

1641542575757-479.png

4.1.1 倾听模式

倾听是有效沟通的关键,可以通过实践和训练来提高。糟糕的倾听会导致错误、误解和合作失败。

不同的倾听模式可以用于不同的情况,以改善沟通。斯蒂芬·柯维(Stephen Covey)在《高效能人士的七个习惯》(The 7 Habits of Highly Effective People, Covey, 1989)一书中提出了一个常见的倾听层次。这包括以下内容:

  • 听而不闻 不努力倾听。
  • 假装在听 表现出你在倾听的样子。
  • 选择性倾听 仅倾听你感兴趣的部分对话。
  • 专注倾听 集中注意力听说话者所说的话。
  • 同理心的倾听 倾听并回应理解说话者的言语、意图和感受。

该层次可以进一步简化为三种基本的倾听模式。表4.2中描述了三种倾听模式及其在不同服务管理情况下的应用方式。

4.1.2 多元化

当今世界非常多样化。因此,在服务关系的合作中,应考虑许多因素,包括:

  • 文化差异和语言
  • 时区和位置
  • 季节因素(例如,暑假)
  • 组织文化。

始终重要的是:

  • 培养尊重的态度
  • 使用正确的语言
  • 创建一个可以安全表达所有观点的环境
  • 最后得出可执行的结论
  • 不断地与工作程序保持一致。

 

ITIL的故事:沟通与协作

1639113525893-123.pngMariana:我们使用艾克苏的预订系统开始了eCampus Car Share,但是我们需要应用程序中添加额外的功能来自助报告损坏和维护问题。通过自动化此流程,我们能够确保服务的最小延迟和中断。

1639113611668-409.pngSolmaz:我们正在利用艾克苏的服务台进行事件报告。作为eCampus Car Share 培训和意识的一部分,本地服务台成员已被派往西雅图,以协作方式为我们的圣保罗客户提供支持。

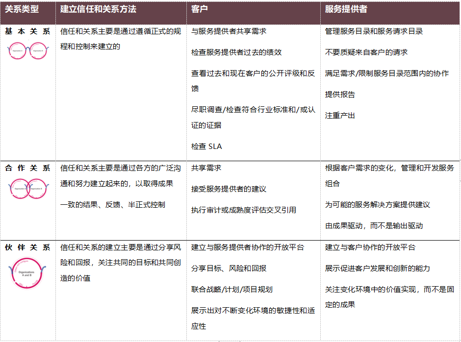
4.2 理解服务关系类型

与服务消费者的契动包括但不限于建立和维持关系、理解需求以及评估相互准备和成熟程度 。然而,这些活动因客户追求的目标、服务的类型、服务提供者的类型可能有所不同。这些依赖关系如表4.3所示。

关系越亲密、越成熟、越透明、非正式沟通(更多),风险分担和回报就越多。然而,由于市场和安全的原因,并非所有客户都希望这种亲密关系。同样,从经济角度来看,服务提供者可能也不希望使用这种类型的关系

表4.3 不同环境中的契动和培养关系

1639113645649-697.png

1641541719354-263.png

 BRM研究所(2014)。

你知道吗?

人们普遍认为,信任越多越好。然而,在服务关系中过度投资以建立信任是有可能的,但这种投资不会为相关方增加价值。

4.2.1 基础关系

当以服务运营效率为基石时,基础关系通常适用于标准产品和服务。在这样的关系中的服务提供者对弹性且重复的操作感兴趣,这些操作能够以最小的努力和偏差实现特定的服务水平。商业服务提供者的主要目的是续约,它通常避免与服务消费者建立关系,因为产品或服务可能无利可图。在这种关系中,客户通常对服务提供者的服务有良好的控制,在达到服务水平,但往往难以评估服务价值。

表4.4讨论了基本关系的优缺点。

表4.4中讨论了基础关系的优缺点。

 优点缺点
服务消费者

容易退出

容易控制

重点放在效率和交易上

难以开发更深的关系

难以评估服务价值

服务提供者

单一渠道交流

易于测量和报告

在服务管理实践中建立规模和运行的效率

标准客户管理方法

重点放在效率和交易上

难于开发可信赖的关系

几乎没有信息共享

客户容易退出

客户受价格驱动

很少有机会提供差异化客户体验

4.2.2 合作关系

在合作的服务关系中,服务提供者通常根据服务消费者需求来定制产品和服务。客户期望服务提供者会考虑服务成果和体验,而不仅仅是服务水平。由于服务提供者需要寻找新的机会来为服务消费者创造额外的价值,因此相关各方之间应该轻松交换信息。对于商业服务提供者,在成为一个值得信赖的供应商和提供高价值的服务而得不到投资回报的过程中,存在花费太多时间和资源的风险。

表4.5列出了合作关系的优缺点。

表4.5列出了合作关系的优缺点。

 优点缺点
服务消费者

服务提供者根据特定的服务消费者需求定制服务

与服务提供者开展更多业务的新机会

相互的活动可能感觉不协调

昂贵且资源密集

服务提供者

更高的服务消费者依赖于服务提供者

从客户收到更多信息;有机会更有效地帮助推动有价值的解决方案

相互之间的活动可能会感觉不协调昂贵且耗费大量资源

错误分配资源的更高风险新的运行的复杂性出现了

客户给服务提供者带来内部问题

相比客户减少了效率和控制

4.2.3 伙伴关系

在合作伙伴中,服务提供者和服务消费者可以充当跨各种职能和流程的一种组织协调活动。随着相互依赖程度和集成的增长,双方可能会通过共同设定目标和优先级来在战略层面上保持一致。

实现高水平的透明度可能会付出高昂的代价,但它为发现缺陷和找到最佳解决方案提供了机会。双方将更耐心地等待结果,因为他们将通过长期的眼光来看待关系。

表4.6列出了合伙企业的优缺点。

表4.6列出了伙伴关系的优缺点

 优点缺点
服务消费者

透明度允许双方识别

效率低下并共同解决这些问题,从而导致成本相互减少

长期规划开辟新的市场机会

锁定可能会阻止客户增加要求或退出

分离既痛苦又费时

服务提供者

透明度允许双方识别

效率低下并共同解决这些问题,从而导致成本相互减少

长期规划开辟新的市场机会

吸引更大,更具战略性客户的机会

分离既痛苦又费时

 

ITIL故事:了解服务关系类型

1639113525893-123.pngMariana:我们与大学有合作的关系,它为校园内的停车位和充电站提供名义上的费用。反过来,我们为大学提供服务的折扣,它可以将供应提供给新生。

1639113778560-293.pngSolmaz:我们的基本服务关系包括我们从中采购汽车零件和发动机油的供应商。

1639113787058-937.pngHenri:艾克苏的合作关系和eCampus Car Share共享利润,资源和策略。艾克苏提供了资金,专业知识,基础架构和技术来设置和维护服务。当我们将服务的汽车份额扩展到其他地区时,Mariana的体验将对规划和设计中的汽车具有不可估量的价值。

 

4.3 建立服务关系

关系管理可以是角色、职能、和/或组织的能力或实践。在本出版物中,关系管理主要被视为一种实践,其详细描述可以在关系管理实践指南中找到。

关系管理实践通过服务关系阶梯应用于客户旅程,该阶梯覆盖关系的初始阶段。客户旅程的其他步骤在培养和塑造服务关系方面发挥作用。关系阶梯包括图片4.2中所示的步骤,并在表4.7中进行了详细说明。

服务关系阶梯可以应用于不同的服务关系,但必须适应于特定的系统。

业务关系管理研究所(BRM研究所)定义了三种与该方法一致的关系管理比喻。根据专业指南(BRM研究所,2014),关系管理的作用是:

  • 连接器,促进生产性连接,形成需求/供应并影响利益相关者
  • 协调器,协调角色、资源和能力,并协调和汇总需求和供应
  • 导航器,促进利益相关者之间的融合,促进规划并指导相关角色。

1639113804986-493.png

图片4.2 服务关系阶梯

表4.7 服务关系阶梯的步骤

1641542664330-195.png

a: BRM研究所,2014年。

表4.8 契动的初始活动

1641542688373-879.png

4.3.1  创建容许契动关系模式的环境

为了成功使用服务消费者进行契动,服务提供者可以指导客户进行表4.8中所示的步骤。

4.3.1.1 初始契动工具

服务目录支持服务提供者在与服务使用者初次接触时的活动,是确保:

  • 客户的认知
  • 开始对话的初始邀请
  • 支持与标准和非标准服务供应有关的讨论。

服务目录可以采用多种形式(例如文档,在线门户或工具)来使当前服务列表能够传达给受众。这些表单对于不同的受众有不同的视图(例如,发起人、客户、用户、IT到IT-客户视图)(ITIL Foundation,第5.2.10.1节)。客户视图可以提供服务绩效和财务数据。然而,服务目录可能不包括客户为了做出明智的决定而需要的关于风险和约束的完整信息。服务提供者应该与客户合作,以提供有关选择的明确信息,并概述客户愿意接受的风险。只有客户可以决定服务消费者愿意接受哪些风险,但服务提供者有责任澄清风险的性质和范围,并根据客户的偏好进行处理。

服务提供者使用的另一个功能强大的工具集是CRM系统,该系统存储有关当前和潜在客户的数据,以及历史和当前关系状态的数据。客户可以直接访问有关相关服务供应、服务级别和条件的信息,以及获得的产品和服务的概述(Bordoloi等,2018)。

4.3.1.2 维持允许出现关系模式的环境

服务提供者应该创建允许开发关系模式的舒适环境。为此,应考虑以下几点:

  • 如果没有定期的沟通,就有可能造成和扩大双方之间的距离。即使在没有必要沟通的情况下,也应安排交流并遵守计划。
  • 如果服务提供者提供了联系点但没有及时响应,则可能对组织产生负面影响。
  • 服务事件可能导致客户归咎于服务提供者的情况。在这些情况下,应该管理冲突。
  • 服务提供者组织、客户组织或市场上总会有一些干扰。风险管理实践可以指出哪些风险对合作环境的威胁最大。

 

ITIL故事:建立服务关系

1639113899456-290.pngMariana:我们这学年快结束了,很多学生都要毕业离校了。虽然我们已经在现有的学生中获得了良好的声誉,但在两个月后新学生到来之前,我们面临着失去许多忠实客户的风险。我们每年都需要和这些新生建立服务关系。对于那些不打算离开的学生,我们必须与他们建立并保持牢固的关系,这样才能增加我们在未来几年留住他们作为忠实客户的机会。

1639113906861-695.pngTomas:有些学生在大学里待的时间更长,要么继续深造,要么在大学里工作。

1639113899456-290.pngMariana:我们可以为在大学待较长时间的学生提供特别服务,以激励他们使用我们的服务,并与他们建立更牢固的关系。

1639113948756-677.pngRadhika:有些学生仅参加短期课程,我们也应提x供能反映其需求的产品。

1639113899456-290.pngMariana:对于这些学生,我们可以提供无义务的、短期的、现收现付的服务。这是根据这个群体的情况和需要量身定制的,将有助于与他们建立关系。

4.3.2 建立和维持信任与关系

由于服务提供商和客户必须共同创造价值,他们需要建立和管理一种透明的关系,这种关系支持相互信任,注重在优化成本和风险的同时实现服务成果。为了有效地做到这一点,这些操作通常被称为科目:业务关系管理(对于内部服务提供者)和CRM(对于商业服务提供者)。在ITIL中,关系管理实践指南涵盖了这两个学科。

信任可能以多种方式出现(Hacker等,1999),包括:

  • 基于知识 随着时间的推移,对另一组人的认识可以提高信任度。
  • 基于核算 在服务关系中,信任可以快速建立。在这种情况下,这两个组都可以权衡潜在的机会与风险。

4.3.2.1 信任和关系因素

可信赖的特征分为三个维度(Hacker等,1999):

  • 能力 产生结果的能力
  • 承诺 关心共同目标以及他人的成功和福利
  • 一致性 以同样的方式完成预期任务的能力。

图4.3显示了模型中的这些维度。这些维度提供了个人、团队或组织的信任关系的基础(Hacker等,1999)。

为了值得信赖,服务提供者和客户都应致力于体现三个Cs 模型。表4.9显示了该模型如何应用于服务关系。

1639113970037-520.png

图4.3 三Cs 可信度模型

表4.9 适用于服务关系的三个Cs 模型

信任因素服务提供者客户
能力

足够的知识和技能

足够的需求能力

展示敏捷性/适应性

展示敏捷性/适应性
承诺

关注客户的成功或分享共同的/相互的目标

诚实、尊重和合作

解释影响客户的行动

熟悉服务消费者及其需求

鼓励/促进开放的双向沟通

关注服务提供者的成功或分享共同的/相互的目标

诚实、尊重和合作

解释影响服务提供者的变更

鼓励/促进开放的双向沟通

一致性

先寻求理解,再寻求被理解

在一段时间内完成预期的表现

及时响应

先寻求理解,再寻求被理解

披露足够数量的信息

4.3.2.2 建立信任和关系活动

表4.10中列出了客户和服务提供者为建立信任而执行的不同方法和活动的描述。这些活动同样适用于内部和外部关系。

表4.10 关系管理活动

1641542062901-780.png

4.3.2.3 持续建立信任和关系

许多因素威胁着信任和关系,包括:

  • 分离双方的自然趋势;例如,来自服务消费者的服务提供者
  • 服务提供者的资源和实践不断变化
  • 服务消费者的风险状况和容忍度随时间变化
  • 任何一方的新员工改变了服务关系的性质(确保与与新员工及时接触很重要)
  • 不可避免的客户投诉(正式的客户投诉和升级流程可以缓解这一因素)。

 

ITIL的故事:建立和维持信任与关系

1639114122836-825.pngMariana:我们希望新生们在进入大学时,能够了解到我们的服务。我们计划通过提供有吸引力的价格来积极地针对这些学生,以便他们注册我们的服务。我们将要求大学在其欢迎信息中包含指向我们网站的链接,以方便潜在客户与我们联系。

1639114131790-506.pngRadhika:在新的学年开始之初,我们可能需要在服务台上配备更多人员,以管理注册数量的增加。

4.3.3 理解服务提供者能力

理解和评估服务提供者能力的最流行方法是通过审计和成熟度评估。

有些信息可能是公开可用的,也可能是通过与提供者当前和过去的客户进行沟通而收集的(例如,参考评论)。然而,能力评估通常关注流程和规程,例如文档和记录。表4.11提供了一个理解服务提供者能力的清单。

表4.11 理解服务提供者能力清单

组织和人员信息和技术

理解组织目标并检查组织的结构是否能够最佳地满足这些目标。

要评估的项目/属性:

●重复(活动、组织职能等)

●沟通效果(渠道、频率、反馈等)

●工作模式和决策结构(集中式与分散式,基于流程的与分层式的)

●信任和透明度,控制级别

●知识和学习文化

●技能和能力

评估用于决策的信息质量,以及技术是否以最佳方式支持目标和决策流程。

要评估的项目/属性:

●当前的技术项目

●集成

●技术债务

●技术趋势(技术发展如何改变工作方式)

●数据和信息的可靠性

●技术性能

合作伙伴与供应商价值流和流程

服务提供者如何有效地管理其合作伙伴和供应商?

服务提供者是否依赖战略供应商?

关键供应商关闭时,对服务运营可能产生的影响是什么?

它们是否无缝集成在价值链中?

有哪些流程,以及它们如何运作的?

流程绩效如何?

价值流的管理效率如何?

ITIL故事:了解服务提供者功能

1639114179501-232.pngMariana:为了与新的汽车清洁合作伙伴契动,我们进行了一次审计,以确保它们在财务上是可行的。我们检查了其他乘客对其服务的评论。我们还确保他们有能力提供绿色清洁产品。

 

4.3.4 了解客户需求

重要的是要记住,客户不购买服务;他们购买的是特定需求的实现。他们有工作要做(克里斯滕森等,2016),服务提供者必须理解这些工作,才能识别服务消费者的需求、偏好以及期望的成果和体验。

4.3.4.1 价值驱动

第1章介绍的服务价值驱动框架可用于分析和理解服务消费者的需求和期望的成果如何与服务提供者的服务供应链接。图4.4中再次显示了该框架。

业务关系管理:BRM Professional(BRMP)定义了两种将结果与产品和服务联系起来的方法(BRM Institute,2014,5.6.3),包括:

  • 基于价值的方法(自上而下) 服务提供者讨论客户最紧迫的问题或目标,然后分析计划(如何解决或实现它们)、促成因素(实施计划需要什么功能或资源)和技术(生产或服务如何交付这些能力和促成因素)。
  • 基于解决方案的方法(自下而上) 服务提供者讨论其产品和服务,并试图将与紧迫的消费者问题或目的连接起来,以相反的顺序回答与基于价值的方法相同的问题。

客户需求通常是由具体问题引起的。研究这些问题可以提供通过产品和服务实现需求的最佳方法。需要考虑的问题有:

  • 主要问题是什么?
  • 这些问题的原因是什么?
  • 这些问题如何影响服务消费者的目的、目标和绩效?
  • 当前的服务消费者背景是什么,包括影响或受这些问题影响的战略、架构和组织结构?

不要将客户需要与客户需求混淆。了解需要后,服务提供者仍然需要理解需求。然后,各方就可将服务消费者的需要作为具体的需求表达出来。这些活动将在第5章中进一步介绍。

1639114202174-257.png

图4.4 价值驱动框架的示例

4.3.4.2 风险与成本

理解产品和服务的受影响成果以及风险和成本,应该是发现客户需求和构建服务关系的一部分。

表4.12显示了自助服务门户引入后的预期结果、消除的风险和成本,潜在损失以及风险和成本的示例。

表4.12 自助服务门户的积极和消极影响

 客户体验
 积极消极
成果

支持的成果,包括增强经验和满足偏好:

●更快的沟通

●所有用户请求的单点联系人

●工单跟踪

●用户对IT维护计划的了解

受影响的结果:

●用户与IT之间的直接沟通较少

风险

风险消除:

●降低响应时间

●降低服务请求分类中的错误数量

引入的风险:

●单点故障

●对用户能力的依赖度更高

●外部人员可获取敏感事件数据

成本

成本消除:

●减少服务台人员

引入的成本

●自助式管理和维护(在让用户参与管理门户的情况下)

4.3.4.3 体验和偏好

偏好影响服务消费者的服务体验,尤其是对于服务消费者是个人的大众市场服务。表4.13显示了服务消费者体验的关键生产和服务因素。

一旦确定了成果、体验和偏好,则利益相关者就可以检查实现服务消费者的需求和所做出的决策。

 

ITIL故事:了解客户需求

1639114250440-102.pngMariana:为了实现我们对环境可持续性的愿景,我们研究的一个方案是在我们的一些电动汽车上安装自行车架。然而,当我们调查我们的客户时,我们发现很少有人用汽车来运输自行车。如果没有这种需求,自行车架就不会为我们的客户带来任何价值,所以我们没有采取这种做法。

 

表4.13 服务客户体验的关键生产和服务因素

因素描述
服务质量方面

功能性

数据和信息可用性

可用性

绩效和容量

信息安全

持续性

可访问性

可用性

风险与合规性服务符合相关规定
价格与成本

服务符合消费者的风险承受水平

顾客感知的成本效益比

设计和便利性

服务价格与替代品的比较,例如竞争对手的服务

用户体验

兼容性和接口

服务简化了一个耗时的过程

架构

与客户已经使用的其他服务的兼容性,跨各种渠道或设备的可用性

信息,透明度和公平性

所有关于服务定价、实际使用等方面的数据都可以很容易地提供给客户

用户可以方便地检查数据的准确性

控制能力客户保持对服务消费的控制,并拥有管理服务选项、定价(如果有定价选项)等工具。
社会责任感客户确保服务供应商符合适用的社会责任规范,如污染、奴役和公平贸易。

4.3.5 评估相互准备和成熟度

相互准备是指双方完成适当的检查(即过往的绩效检查)和尽职调查(即审计),建立了初步信任,并准备形成工作关系,以便共同创建价值。

相互准备和成熟度评估可能会根据关系类型而有所不同:

  • 在基础关系中,客户可以检查服务提供者以往的绩效,避免投资于额外的保证措施,例如审计或准备评估。
  • 在合作关系中,客户可以使用审计和成熟度评估工具评估服务提供者成熟度。与基础关系相比,协作和沟通机制的准备也变得非常重要。在所有利益相关者之间明确协调成果并就反馈程序达成一致是至关重要的。
  • 在伙伴关系中,开放和信任是相互成功的关键因素。因此,尽管可能会进行正式的能力成熟度和以往的绩效检查,但是协作的准备是至关重要的。

表4.14 显示了不同类型的评估与不同类型的关系的相关性。

表4.14 契动步骤的评估类型

评估的属性基础关系合作关系伙伴关系
能力成熟度和以往的绩效(服务提供者)关键中度轻度
准备合作(双方)N/A中度关键
为变更做好准备(客户)N/A中度关键

4.3.5.1 关系成熟度

在执行评估之前,最好理解关系成熟度的水平。根据业务提供者成熟度模型(BRM研究所,2014),成熟度级别(例如基础型,合作型和伙伴关系)可以由一组需求和供应特性确定,如表4.15所示。

表4.15 业务提供者成熟度模型

 需求供应
基础关系

交易自动化

来自业务竖井的请求

专注于职能绩效

交易处理以及基本服务

为业务竖井定制/修改产品

专注于稳定性

合作关系

端到端流程自动化/ 业务

集成

事务性数据管理信息(决策信息)

企业系统

业务流程改进点/重新设计开放式网络和网关

大多数IT服务的优化/通用基础架构

外包商品服务技术驱动的业务功能是推动市场差异化的IT催化剂

伙伴关系

创新与成长

业务和市场情报

可重新配置的功能组合(HR,IT,资产等)

标准接口

在这个模型中,关系成熟度级别是累积的:成熟度级别构建在较低的成熟度级别之上,并包括较低的成熟度级别。

这个模型中的需求和供给是相互依存的;服务提供者在基本的关系中仅满足需求,但在合作关系中刺激需求。随着关系的成熟,服务消费者开始学习开发产品和服务,从而导致复杂的业务问题。但是,服务提供者将学会提供更有效的服务并塑造需求。

4.3.5.2 成熟度评估和基准测试

其中一个利益干系人比另一个更成熟的服务关系通常会失败,因为变化会导致不兼容。因此,评估服务提供者和服务消费者的成熟度是有帮助的。

表4.16中的问题可用作评估的清单。

表4.16 基于服务管理四维模型的服务提供者和服务消费者成熟度评估

1641542344274-342.png

4.3.5.3 评估协作的准备情况

利益相关者之所以对协作感兴趣,是因为与其他利益相关者的持续合作更容易实现目标。为了评估协作的准备情况,必须考虑表4.17中概述的信息。

表4.17 准备评估检查表

合作准备因素清单和参考
是否建立起最初的信任?三个Cs 模型
我们是否与相关的利益相关者契动?管理是否支持合作活动?

利益干系人分析

利益干系人地图(影响力/兴趣网格)

我们是否为密切合作创建了组织基础?

确保原则和运营活动保持一致

检查信息系统与其他资源之间的集成和接口

沟通风险承受能力和约束条件(风险登记册)

建立沟通渠道,尤其是投诉渠道(利益干系人沟通计划)

跨协作组织分配资源(主要是人员,技术和信息)

4.3.5.4 评估组织变革准备情况

在某些情况下,成功交付服务可能需要转换组织惯例和例程,以便从服务获得价值。这需要组织变革管理。ITIL Foundation定义了以下有效组织变革管理实践的属性:

  • 明确而相关的目标
  • 坚强而坚定的领导
  • 愿意和有准备的参与者
  • 持续的改进点。

为了评估组织变革的准备情况,可以使用表4.18中所示的检查表。

表4.18 组织变革准备情况评估清单

组织变革准备就绪因素检查清单
明确而相关的目标

服务关系是否有清晰的愿景?

是否有效传达了变更的原因?

坚强而坚定的领导

赞助商是否因成功的业绩而备受尊敬?

利益相关者是否信任管理层考虑他们的利益?

是否有横向领导者?

愿意和有准备的参与者

是否有奖励贡献者的计划?

组织中是否有足够水平的系统知识?利益相关者是否理解变更的全貌,而不仅仅是他们自己的一部分?

持续的改进点

组织中有多少变更阻力?

过去的改进是否成功?

当前有多少变更?

公事公办与创新之间是否有良好的平衡?如果组织过分强调持续运营的责任,创新就会受到影响。如果创新是唯一的焦点,那么对当前经营活动的责任就被忽略了。因此,成功的组织应该找到正确的平衡点。

读者应参阅组织变革管理实践指南以获取详细指导。

4.4  管理供应商和合作伙伴

在某种程度上,每个组织都依赖于其他组织提供的服务(ITIL Foundation,第3.3节)。因此,对于服务提供者和服务消费者,与供应商和合作伙伴的关系同样重要。这包括与主要供应商建立更紧密、更协作的关系,以发现和实现价值新的价值,并减少失效的风险(ITIL Foundation ,第5.1.13节)。

由于服务提供者在其供应商的关系中充当服务消费者,因此服务提供者的旅程包括与客户旅程相同的步骤:

  • 探索 理解确定的潜在供应商的需求和价值
  • 契动 与供应商建立关系
  • 供应 形成需求和需求规范
  • 协议 就供应商提供的产品和服务的条款和条件进行谈判并达成一致
  • 引入 决定是否应从供应商处获得产品和服务,并执行转换活动
  • 价值共创 创建消费服务并与供应商进行服务交互
  • 实现价值  持续跟踪、评估和评价价值实现,并改进整个过程。

服务消费者和提供者具有不同的视角和关注领域。通常不同的方面是服务集成和编排。服务集成负责协调或编排参与产品或服务的采购和提供的所有供应商。它侧重于端到端的提供服务,确保控制供应商的所有接口和结果,并促进了供应商之间的协作(ITIL Foundation ,第5.1.13节)。

越来越多的服务提供者被其客户视为服务中心,并期望为了客户的利益协调其供应商和合作伙伴。其他人则被视为“黑匣子”;他们的客户不想知道他们的服务提供者与之合作的供应商和合作伙伴的依赖关系。服务消费者的这些期望极大地影响了服务提供者管理其与供应商和合作伙伴之间关系的方式。

服务集成有四个主要类型,每个组织都应该考虑最适合它的模型,以便转换到更协调的服务供应商环境。这些模型是:

  • 作为服务集成和管理的保留组织 保留的组织管理所有供应商并自行协调服务集成和管理职能
  • 单一供应商 其中供应商提供所有服务以及服务集成和管理职能
  • 服务守护者 供应商除了管理其他供应商外,还提供服务集成和管理职能以及一个或多个交付职能
  • 独立的服务集成商 即使供应商不向组织提供任何服务,也可以由供应商提供服务集成和管理职能并管理所有其他供应商。

如果服务提供者充当服务集成商,则通常代表客户建立关系和协作。在某种程度上,现在每个服务提供商都是服务集成商。

表4.19 列出了当服务提供者充当服务集成商时服务提供者活动的契动步骤。

表4.19 关系管理服务集成商活动

步骤服务集成商活动
创建容许契动关系模式的环境

审视消费者环境,以寻找新的供应商和合作伙伴,以实现消费者战略和目标

与可能的供应商进行联系和谈判

检查供应商过去的业绩和/或公众评级,并管理尽职调查(如果相关的话)

建立和维持信任与关系与正常服务关系相同
了解服务提供者能力

根据关系类型、依赖程度和风险定义管理供应商的标准

根据标准识别和分类现有供应商,并关注最重要的供应商

根据客户的需求评估供应商的能力

了解服务消费者需求与正常服务关系相同
评估相互准备和成熟度

跟踪供应商的绩效和合规性

评估供应商的成熟度

评估更大的供应链,管理与供应商及其分包商有关的风险,以影响供应商提供服务的能力

供应商管理实践可用于为参与服务交付的所有供应商创建一个单一的可视点,以确保一致性并实现价值。这有助于回答以下问题:

  • 服务提供者在管理其合作伙伴和供应商时是否有效?
  • 服务提供者是否依赖战略供应商?
  • 关键供应商停工对服务运营可能导致的影响是什么?
  • 供应商是否与服务提供者的价值链无缝集成?

此实践还确保与供应商的协议与预期的服务结果和客户需求相一致,并监督其绩效,以确保条款、条件和目标得到满足。

ITIL的故事:管理供应商和合作伙伴

1639114423858-774.pngMariana:我们面临的一个问题是,校园充电站经常出现故障,无法将车充满电。尽管eCampus Car Share不管理站点,但当汽车未充满电时,端到端的客户体验会受到负面影响。客户认为这些站点的功能是我们的责任。

1639114431274-747.pngSolmaz:充电站归大学所在的地方议会所有,并由该议会的供应商安装。

1639114423858-774.pngMariana:这种情况并不少见,在这种情况下,为了提供我们的服务,我们对其他提供商的依赖很多。

1639114440070-524.pngKatrina:我刚和朋友们从计划了三个小时的旅行回来,去看一个当地的乐队。不幸的是,这辆车没有充满电。当我们试图给它充电时,校园里的充电站坏了。充电站不属于eCampus Car Share或大学:完全是一个不同的组体。艾克苏服务台能够帮我找到另一辆车,但在使用之前,我不得不等待它退回。

1639114423858-774.pngMariana:尽管eCampus Car Share对充电站不负直接责任,但我们的客户仍会受到其他原因造成的故障和缺陷的影响。这是一个很好的例子,说明了所有服务交互和接触点是如何帮助客户感知我们的服务和价值的。

1639114431274-747.pngSolmaz:我们正在寻求与充电运营商更紧密的合作,以减少我们的汽车无法正确充电的机会。

4.5 总结

良好的关系是管理合作关系、伙伴关系和基础关系所必须的。培养良好的关系包括创建能够契动的关系模式,建立信任并理解相互需求和价值的环境。

供应商关系等同于其他服务关系,应进行相应的管理。多个供应商的集成和协调是供应商关系中的一个特例。


阅读下一章   返回上一章

Tags:
Created by superadmin on 2024/03/07, 19:37
     
深圳市艾拓先锋企业管理咨询有限公司